Warning

Audience

  • Highland HSCP 
  • Primary and Secondary Care 
  • Adults

Osteoporosis

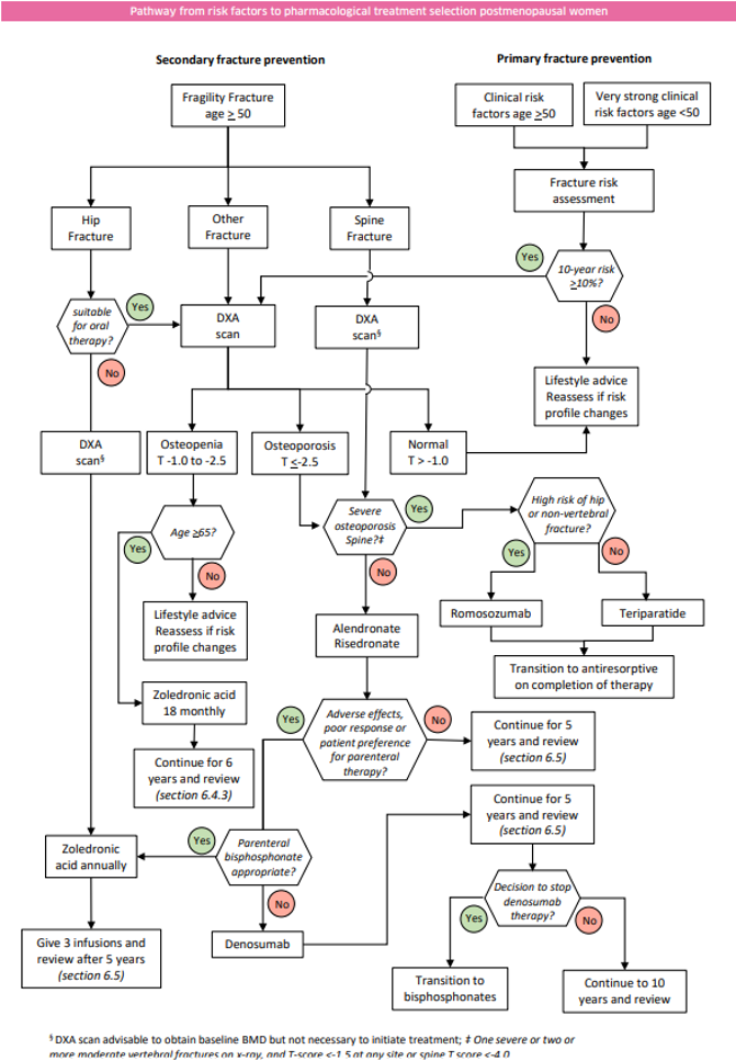
Indications for DXA scan

  • Presence of risk factors for fracture (refer to SIGN 142 for a complete list)
    AND calculated FRAX OR Q-fracture risk for major fractures of 10% or more
  • Fragility fracture and age >50yr (Recent fragility fractures will be automatically invited or advised treatment via our fracture liaison service FLS* for those women >75yr, , see below)
  • Aromatase inhibitor treatment being commenced and age <65yr (see below for age >65yr)
  • Steroid (glucocorticoid) therapy being commenced and age <65yr (equivalent to >5mg prednisolone/day for >3 months) (see below for those age >65yr)
  • Coeliac patients >10% FRAX risk
    OR at any FRAX risk if persisting symptoms on gluten-free diet for 1 year
    OR poor adherence to gluten-free diet and weight loss >10% or BMI <20kg/m2
  • Spinal injury affecting mobility, especially where there is current or later plan to weight-bear
  • Hyperparathyroidism
  • Anorexia nervosa
  • Hormone antagonist therapy, eg, GnRH analogue for prostate cancer, endometriosis, etc
  • Transplantation
  • Cystic fibrosis
  • Other indications can be considered on an individual basis, especially if DXA will aid patient management

*Highland Fracture Liaison Service (FLS) operates by identifying patients who have attended Highland A+E departments and found to have likely fragility fractures.
Note: FLS will miss those fractures that occurred outside Highland or when a GP refers patients, eg, for vertebral fractures or delayed diagnosis/ presentation fractures, because they do not present to A+E.

Indications to proceed directly to treatment without or prior to DXA

  • Vertebral fracture, if fragility and age >50yr
    Also refer for DXA because severe spinal osteoporosis can be targeted with more effective first line therapy than bisphosphonates, eg, teriparatide
  • Steroid therapy being commenced and age >65yr (equivalent to >5mg prednisolone/day for >3 months)
  • Aromatase inhibitor therapy being commenced and age >65yr
  • Fragility fracture of any type among women >75yr

Instead of DXA scanning first we recommend that the above patients may commence an oral bisphosphonate, see Formulary: Bisphosphonates used in osteoporosis for a 5-year course of treatment if their renal function allows.

Bisphosphonate therapy should be discontinued if the oral steroid therapy or aromatase inhibitor is discontinued.

After 5 years of Bisphosphonate therapy request a DXA scan in these individuals. Do not continue bisphosphonate therapy beyond 5 years without a DXA scan.

All individuals prescribed an oral bisphosphonate should also have adequate calcium and vitamin D intake, either from diet and sunshine or from supplementation.  Avoid calcium within 4 hours of taking a bisphosphonate.

If your patient feels they do not wish/or are unable to commence bisphosphonate therapy without DXA scan confirmation, please refer them for DXA scanning by the normal route.

Treatments

Refer to BNF individual SmPCs, Highland formulary, SIGN 142 and NOGG guidelines for detailed prescribing guidance.

First line: Oral bisphosphonates

  • Alendronate or risedronate are first line therapies to manage high fracture risk associated with osteoporosis due to low cost, and favourable benefit/ risk.
    There are some situations where other therapies may be considered in a first line setting. Eg, teriparatide (includes parathyroid biosimilars) for severe spinal osteoporosis, romosozumab for severe osteoporosis of the spine and high non vertebral fracture risk and zoledronic acid following recent hip fracture (SIGN142 Osteoporosis QRG).

Second line:

  • Where oral bisphosphonates are not tolerated or are unsuitable
    Eg, denosumab, zoledronic acid, ibandronate or romosozumab

Other options in specific circumstances:

  • HRT, strontium ranelate or raloxifene

Some treatments require specialist assessment for initiation and implementation and this is accessed via Rheumatology referral. This includes zoledronic acid, teriparatide and romosozumab.

All the above therapies rely on the patient being replete in calcium and vitamin D3. Consider prescribing a combined calcium/vitamin D supplement or, if a patient’s oral intake of calcium is sufficient, vitamin D3 only.

Treatment duration and cessation

Duration of treatment

Most patients merit reassessment of fracture risk after 5 years’ treatment duration with any anti-resorptive therapy, such as bisphosphonates.  Usually this is by DXA scan but may be based on clinical review, for example, if a patient becomes frail with limited life expectancy, it may be inappropriate to continue to prescribe a preventative therapy such as alendronate.

Usually 10 years is the maximum duration of bisphosphonate therapy, after which a drug holiday is advised. See:

Cessation of therapy

Anabolic therapy

  • The maximum duration of therapy with anabolic type therapies is 1 year for romosozumab and 2 years for teriparatide. To maintain the benefits accrued during this time, patients are usually advised to transition immediately to anti-resorptive therapy.

Denosumab

  • Consideration needs to be given to avoiding high risk of multiple vertebral fractures following cessation of denosumab (Section 6: Pharmacological treatment options | NOGG). The risk of such fractures after cessation is greater with increasing duration of denosumab, especially after 2.5 years. Case series evidence has reported a small risk of multiple vertebral fractures typically occurring 6 to 14months following cessation.
  • Refer patients to Rheumatology to consider one or two infusions of zoledronic acid to try to mitigate this risk. As this complicates the decision to start denosumab in primary care, we are happy to provide advice regarding the suitability of this option.

Bisphosphonates

  • If a patient fractures following cessation of bisphosphonates they will usually be advised to have repeat DXA via FLS.

Investigation for secondary causes of osteoporosis

Consider investigating the following groups

  • Among men without an obvious cause for osteoporosis (e.g. steroids, androgen deprivation, rheumatoid arthritis, etc)
  • Those with DXA Z-scores at the AP spine (L1-4) or hip site of -2 or less
  • Those with rapid loss of BMD
  • Those with treatment failure, despite good adherence to treatment

Investigations may include U+Es, LFTs, TSH, calcium, vitamin D, phosphate, ferritin, FBC, plasma viscosity, myeloma, coeliac and in other selected cases may include testosterone, prolactin, cortisol, etc.

Treatment failure

Oral bisphosphonates take 6 months to provide fracture risk reduction against vertebral fractures and longer for non-vertebral fractures (18 to 24months).

Therefore, patients who fracture within the first 2 years of treatment would usually be advised to continue treatment.

Those who fracture after 2 years are advised to have DXA (FLS should identify these patients).

It is good practice to check compliance to bisphosphonates and also consider vitamin D status. Based on DXA or alternatively a patient’s reason for non-compliance it may then be appropriate to switch to parenteral treatment.

Patient decision aid when considering treatment for osteoporosis

NICE give figures in pictogram form for different 10-year FRAX derived major fracture risks. This presents the absolute benefits and risks of treatment: Bisphosphonates for treating osteoporosis patient decision aid (nice.org.uk)

The ORB calculator was designed by Professor Stuart Ralston, Edinburgh University and is available on-line or IOS. This provides an estimate of the absolute benefits of fractures prevented as well as harms. This uses a 5-year fracture risk time period. Therefore, if using FRAX figures please remember to divide by 2 to convert from 10-year risk to 5-year risk. Eg, FRAX major risk of 20% would become 10% for the ORB calculator. ORB Calculator (ed.ac.uk)

Editorial Information

Last reviewed: 05/10/2023

Next review date: 31/10/2026

Author(s): Rheumatology Department .

Version: 2

Approved By: TAM subgroup of the ADTC

Reviewer name(s): Dr J Fraser, Highland Osteoporosis Service GP.

Document Id: TAM352

References

Further information for Patients