We are an adult outpatient eating disorder service, serving the Highland Health and Social Care Partnership area (excluding Argyll and Bute), treating patients aged 18 and over.
Eating disorders
Eating disorders can affect anyone at any age and may be associated with other mental health and medical problems. The most common Eating Disorders are:
- Anorexia Nervosa (AN)
- Bulimia Nervosa (BN)
- Binge Eating Disorder (BED)
- Eating Disorder Not Otherwise Specified (EDNOS)
- “Diabulimia” (an unrecognised term for omission of insulin to control weight in type 1 diabetes)
ARFID (Avoidant Restrictive Food Intake Disorder) and obesity do not fall under the remit of eating disorder diagnoses and patients presenting with these issues should be referred to dietetic services.
Therapies offered
Anorexia Nervosa (AN)
The main treatments recommended for AN are psychological therapies including CBT (cognitive behavioural therapy) or FBT (family based therapy for adolescents) and MANTRA (Maudsley Anorexia Nervosa Treatment for Adults), combined with motivational interviewing and nutritional counselling. We also offer meal support, where necessary, to work on preparing meals and following meal plans. The length of treatment can vary from 10 sessions to over one year, depending on the level of risk and severity of the illness. We work closely with GPs to monitor the physical risks associated with AN and families and carers are often involved.
Bulimia Nervosa (BN)
The main treatments recommended for BN are CBT and Nutritional Counselling, sometimes combined with SSRI medication. Treatment may be offered in the form of a psycho-educational group programme followed by six sessions of guided self help, or through one-to-one therapy.
Binge Eating Disorder (BED)
Treatments for BED include group CBT and guided self-help.
Service providers
The Eating Disorders Service for NHS Highland is provided by a multi-disciplinary team consisting of:
- consultant nurse (clinical lead)
- consultant psychiatrist
- speciality psychiatrists
- advanced nurse specialists
- nurse specialist
- advanced dietetic practitioner
- assistant practitioner
- team secretary
Therapists are experienced in a range of psychological therapies including Cognitive Behavioural Therapy (CBT), Family Based Therapy (FBT), Interpersonal Psychotherapy (IPT), Eye Movement Desensitisation (EMDR), Prolonged Exposure (PE), Behavioural Family Therapy (BFT) and Nutritional Support. The Service also contributes to relevant research.
Outpatient treatment structure
- Initially, members of the multi-disciplinary team will invite the patient for assessment to New Craigs Hospital in Inverness.
- Individual 1:1 therapy will be delivered in 50 to 60 minute sessions, once a week (appointments can also be offered via NearMe).
- Patients will be encouraged to be actively involved in their treatment and the relationship with the therapist will be collaborative.
- “Homework” is an integral part of treatment to continue behavioural changes between sessions.
- Information shared with the therapist will remain confidential unless there are concerns that a patient may harm themselves or somebody else, or be placing a child at risk. Information regarding the treatment plan and updates to this will be shared with the referrer.
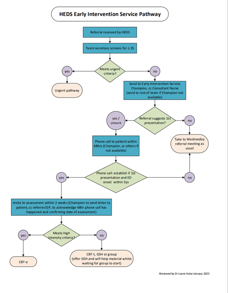
Early Intervention Service
Patient’s aged between 18-25 who present with their first episode of an eating disorder, lasting for a duration of less than 3 years, will be prioritised for early intervention. They will receive a telephone call within 48 hours of HEDS receiving the referral and be invited to assessment within 2 weeks and commence treatment immediately after that.
Inpatient treatment
A small number of patients may require inpatient admission for treatment. We have dedicated beds on the Eden Unit; a 10-bed inpatient ward in Royal Cornhill Hospital, Aberdeen, which provides specialised treatment.
Further information can be obtained by contacting the service secretary who can arrange for you to speak to any of the team members.
Highland Eating Disorder Service
Psychotherapy Services
Greenfields House
Leachkin Road
Inverness
IV3 8NP
Telephone: 01463 253667




