Our multidisciplinary clinical team consists of specialist physiotherapists, specialist nurses, part time consultant hours, pain psychology and pain psychotherapy. Consultations are mostly remote (via telephone or Near Me) as we cover the whole of NHS Highland and Argyl & Bute. Our team members work at sites throughout the geographical area we cover. Please see the NHS Highland service information at: Chronic pain management for details.
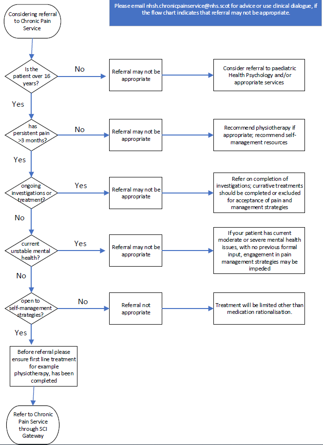
Our service has a rehabilitation approach to living with persistent pain and is not diagnostic or focused solely on interventions and prescribing. Chronic or persistent pain is complicated. Injections and medicines management are just a small part of what our service delivers. Please see our chronic pain management pages for more details on the services we provide.

