
|
NB: It is safe to touch a patient when the ICD is delivery therapy Additional Support available from: If further support required, the telemed ECG service is available through the Coronary Care Unit, Raigmore Hospital, Inverness |
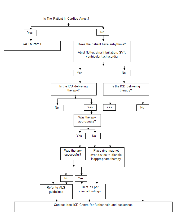
The algorithm below is to provide guidance to community teams in the acute management of patients who are presenting acutely unwell with an arrhythmia and have an ICD in situ.
The diagram below demonstrates the placement of the ring magnet on the patient’s chest to enable emergency deactivation of the defibrillator, if required.


Ring magnets can be found in all community hospitals and emergency care facilities within northern NHS Highland. If a magnet is required – please contact Cardio Respiratory Department on 01463 704249 for further assistance.
|
North and West Operational Unit |
South and Mid Operational Unit |
|
|

|
NB: It is safe to touch a patient when the ICD is delivery therapy Additional Support available from: If further support required, the telemed ECG service is available through the Coronary Care Unit, Raigmore Hospital, Inverness |

NB: It is safe to touch a patient when the ICD is delivery therapy Additional Support available from: If further support required, the telemed ECG service is available through the Coronary Care Unit, Raigmore Hospital, Inverness |
| Abbreviation | Meaning |
| ECG | Electrocardiogram |
| ICD | Implantable cardioverter defibrillators |
| SVT | Supraventricular tachycardia |
| ALS | Advanced life support |