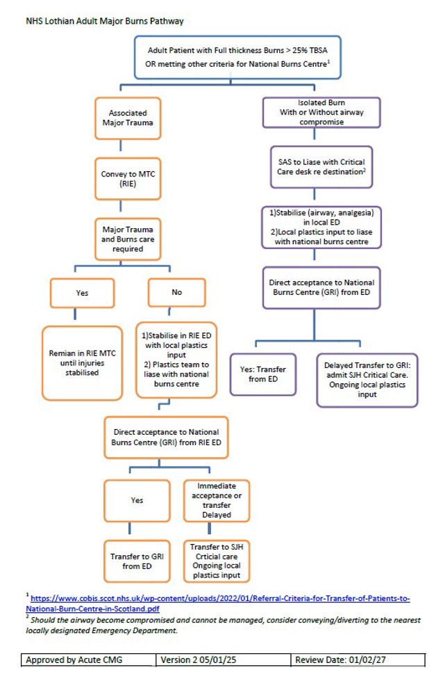
Burns pathway
Warning
The agreed NHS Lothian Burns pathway is attached on this page, and can also be accessed in its original PDF format.
