There has been a significant increase in referrals for post-menopausal bleeding (PMB) in recent years, this is due to the increased use of Hormone Replacement Therapy (HRT).
PMB is referred through the urgent suspicion of cancer pathway as there is a 10% risk of endometrial cancer associated with true PMB.
Use of HRT can cause unscheduled bleeding. The risk of cancer in people with HRT-associated PMB is significantly lower, as evidenced in literature and shown by audit data from various NHS Health Boards.
Unscheduled bleeding in patients using HRT is no longer listed as a reason for urgent suspicion of cancer referral in the Scottish Referral Guidelines for Suspected Cancer, except where the patient has risk factors for endometrial cancer.
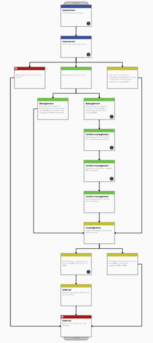
We propose two distinct pathways:
- Patients with PMB not associated with HRT (with intact uterus) should receive a USC ultrasound.
- Patients with PMB who are on HRT, should be managed according to Red, Amber, Green risk stratifications as laid out in pathway below.


Scan the code to visit our website