The Modernising Patient Pathway Gynaecology Speciality Delivery Group has been established to support and look at new innovative ways to develop delivering Gynaecology services across NHS Scotland.
Through development of Once for Scotland approaches for delivery of care, focus is being placed on looking at opportunities to develop clinical pathways to reduce unwarranted variation in delivery of quality healthcare and to sustainably improve waiting times for non-urgent care within Gynaecology services. Speciality Delivery Groups have been established to engage and fully utilise the role of clinical leadership across NHS Scotland.
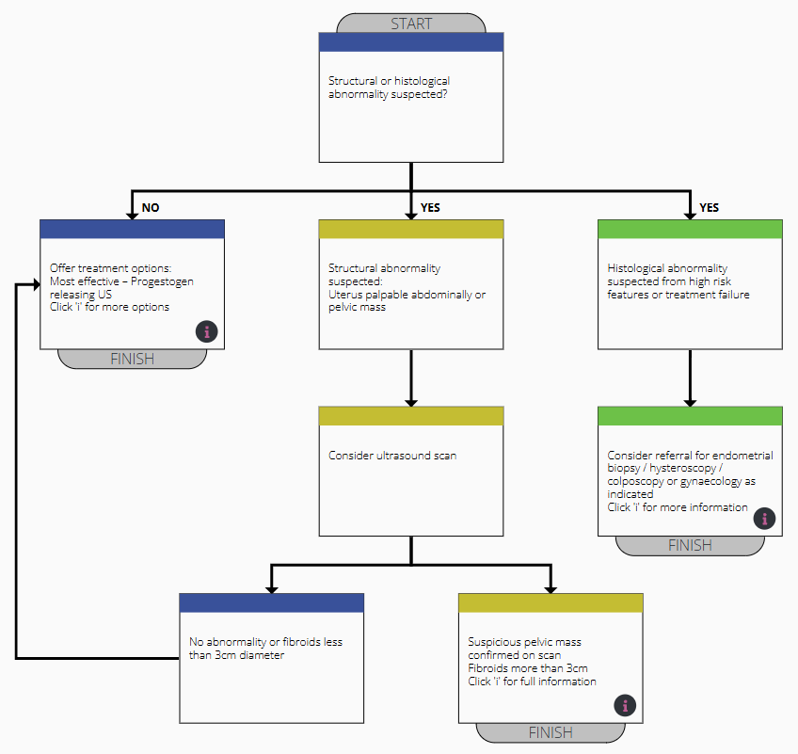
The Heavy Menstrual Bleeding Pathway was developed in December 2019 and a further review by the Gynaecology Specialty Delivery Group in February 2024 has identified that no changes should be made to this pathway.

Scan the code to visit our website