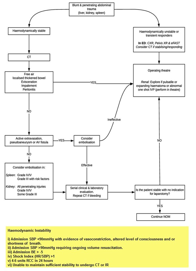
Blunt abdominal trauma is more challenging than penetrating trauma, where the decision to operate is usually straightforward. All abdominal trauma is managed one of three ways:
- Operative
- Non-operative management (NOM) with IR
- NOM without IR.
Pitfalls!
- Suspect rather than rely on numbers - Abdominal haemorrhage is often concealed, is always non-compressible and recognition is challenging.
- The surgical hand will only detect 50% of abdominal injuries, even in conscious patients.
- Beware in elderly, obese, obtunded, and spinal cord injured patients.
- This starts at the nipples anteriorly and scapular angle posteriorly, though trauma rarely respects these boundaries.
- Do not remove the pelvic binder to perform a laparotomy.
- Patients with a sustained SBP <70mmHg and abdominal trauma should be in theatre.
- Ureteric injuries are rare but commonly missed.
Surgery
- A midline laparotomy should be used over other approaches
- Haemorrhage control should occur as quickly as possible within 1 hr of presentation.
- A surgical consultant should be present for all trauma laparotomies.
- The following are the commonest indications for an immediate laparotomy:
- Unstable patient with positive FAST
- Peritonitis
- Unstable patient with free fluid on CT
- Hollow viscus injury
- Retained weapon
- Gunshot wound
- Evisceration.
- A laparotomy should be strongly considered when free fluid is present in the absence of solid visceral injury.
Damage Control
- Utilise damage control principles (Proximal Control, Haemostasis and Faecal/Urinary diversion) over definitive procedures in selected patients with physiological compromise.
- Consider temporary abdominal closure in the presence of physiological compromise.
- The second look should follow between 24-72 hours after the first operation.
CT
CT is the gold standard imaging modality of choice in blunt abdominal trauma.
FAST
- A FAST should can be useful in the following situations:
- Unstable patients.
- Multiple casualties where triage can be challenging.
- FAST can rule in intra-abdominal haemorrhage.
- A negative FAST does not rule out injury.

Ultrasound
Ultrasound should not be used acutely to assess intra-abdominal injury in adults. CT is the modality of choice.


