Summary flowchart available in Appendix A.
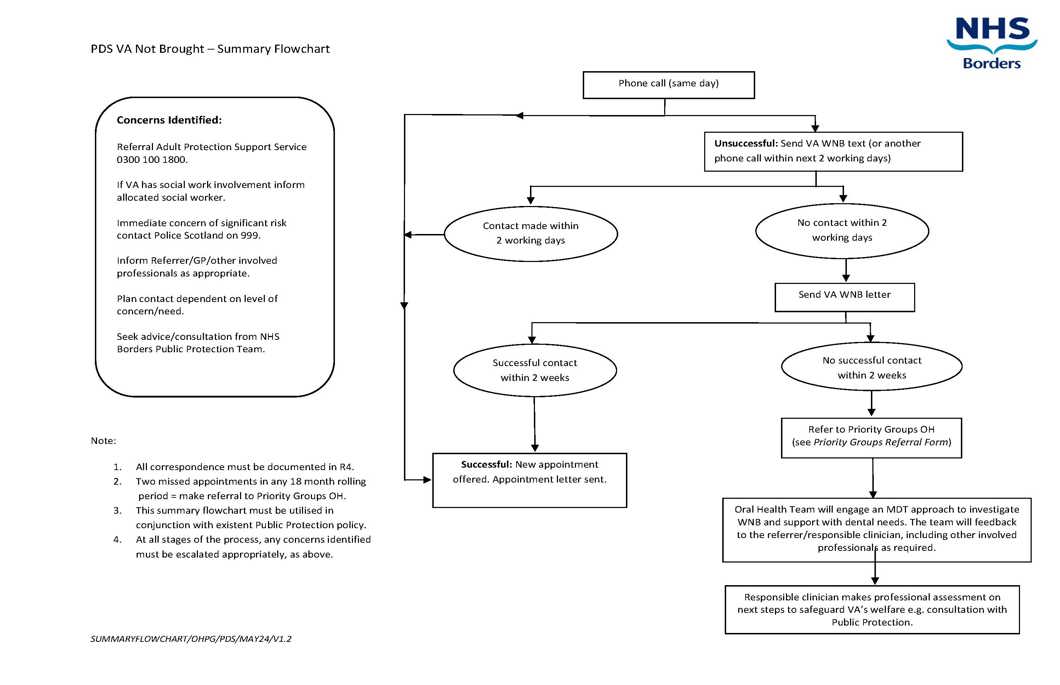
- If the CYP is not brought for any dental appointment, a member of the dental team will attempt to make contact with their parent/guardian by telephone the same day. The responsible clinician must ensure this task is delegated.
- If telephone contact is successful, another appointment will be offered. This will be followed up with an appointment letter.
- If telephone contact is unsuccessful, a CNB text message must be sent that day, (or another phone call must be undertaken within the next 2 working days).
- If contact is made by the parent/guardian within 2 working days of the text message, then the CYP will be appointed and no further WNB action will be taken at this stage. This will be followed up with an appointment letter.
- If within 2 working days there has been no response to the text message, a CNB letter will be sent. (See Appendix G & Appendix H for age-appropriate letter).
- If contact is made by the parent/guardian within 2 weeks of this letter, then the CYP will be appointed and no further WNB action will be taken at this stage. A follow up appointment letter will be sent.
- If there is no response to the letter within two weeks, a Childsmile referral is required (see referral form in Appendix D). .
- All correspondence including telephone communication must be documented within the CYP R4 comms.
- If a child does not attend for 2 appointments within a rolling 18-month period (whether consecutive or not), a Childsmile referral must be submitted via the appropriate referral pathway (further information on the Childsmile referral pathway is available in Appendix C).. The responsible clinician must be copied into all referral correspondence.
- If significant barriers to attendance or suspicion of disguised compliance is identified at any stage, regardless of appointment status, a referral must be made to Childsmile.
- The Childsmile team will investigate why the CYP has not been brought and will offer assistance to overcome any barriers identified. It must be noted that the responsibility of the clinician remains throughout. They will be fed back all information gained by the Childsmile team and must use this to make a professional judgement on any next steps to safeguard a CYP’s welfare.
The Duty Team are also available to advise any staff on any concerns they have about an individual.
If you consider a child or young person to be in immediate danger, call the police on 999 without delay. If you need advice, information or to report a concern contact the Children & Young Persons Social Work Duty Team on 01896 662787.

