Warning

Objectives

To assist midwives and obstetricians in when to use and how to interpret antenatal computerised CTG (cCTG) including the Dawes Redman Criteria. This guideline should be used in conjunction with GGC clinical guideline 414 Monitoring and Management of Suspected Fetal Growth Restriction.

Computerised CTG refers to an objective interpretation of an antenatal CTG by computer software using the Dawes Redman criteria. It DOES NOT refer to a digital CTG trace which is linked on Badger and appears on a central monitor.

Computerised fetal heart rate analysis using Dawes Redman criteria offers advantages over traditional CTG (even when interpreted by an experienced expert), providing an objective and reproducible interpretation of the fetal heart rate pattern. cCTG is the only objective measure of fetal heart rate that has been validated against invasive testing in fetal hypoxemia and acidemia4. In addition, cCTG corrects for gestational age, reduces the time for interpretation and includes the assessment of the short-term variation (STV). STV is a key component of the optimal monitoring of early onset severe fetal growth restriction as per the TRUFFLE study1 and ISUOG Guidance2.

Saving Babies’ Lives Care Bundle 3 recommends the use of cCTG in antenatal fetal assessment3, and the RCOG Green Top Guideline no 31 recommends using cCTG when monitoring SGA fetuses4. Although a 2021 systematic review and meta-analysis demonstrated that there is a non-significant reduction in perinatal mortality with cCTG compared to traditional visual interpretation of antenatal CTG, it did conclude that cCTG is objective and may reduce time spent in hospital and further investigations for women5.

STV is a measure of the beat-to-beat variation of fetal heart rate (expressed in milliseconds) which cannot be interpreted by the human eye. It is related to, but NOT THE SAME as, fetal heart rate variability (expressed in bpm).

When to use cCTG

Computerised CTG can be used in any instance where a traditional antenatal CTG is indicated, for example:

  • Reduced fetal movements
  • Monitoring of SGA or FGR baby

Typically it should only be used from 26+0 weeks’ gestation or beyond, but can be used at earlier gestations at consultant discretion.

When NOT to use cCTG

cCTG is NOT validated for use where there is ANY uterine activity or significant abdominal pain, i.e. :

  • Latent or active phase of labour
  • Threatened or actual preterm labour
  • During induction of labour
  • Suspected placental abruption

cCTG may not be appropriate to use in certain circumstances, for example where there is a confirmed, or strong suspicion of, a fetal anomaly that is non-survivable. 

If a traditional CTG has already been commenced, and is CLEARLY ABNORMAL, this should be acted on appropriately; a cCTG should not be used in addition to seek reassurance.

Duration and frequency of monitoring

Duration: The maximum length of analysis is 60 minutes. During this time, the computer analyses the CTG data and compares it with the Dawes Redman criteria at 10 minutes and every 2 minutes thereafter. The practitioner commencing the CTG must return within 10 minutes to ensure there is good quality pick up and assess visually whether there are any obviously abnormal features or not. The cCTG trace can be discontinued as soon as criteria are met, which may take as little as 10-20 minutes.

Frequency: cCTG should typically be performed no more frequently than every 24 hours if criteria are met. There is no evidence that routine repeat cCTG at 6-hourly intervals improves outcomes. Inpatients on cCTG monitoring do not require additional 6-hourly traditional CTG monitoring.

See appendix 2 for directions on how to set up and use the cCTG machine.

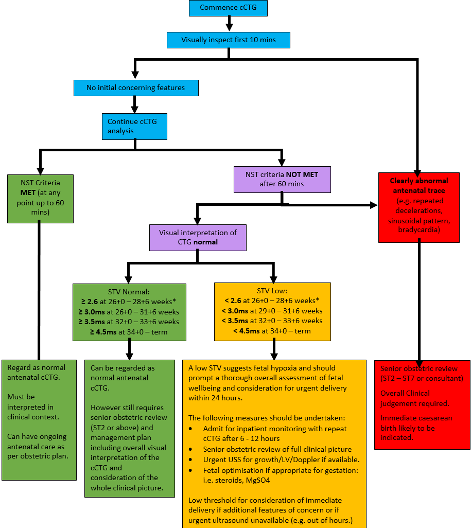
Interpretation of computerised CTG including Dawes Redman Criteria

CTG is not a replacement of clinical judgement. In the presence of other associated signs or symptoms suggestive of maternal or fetal compromise, further assessment is required, even if a cCTG is deemed normal. It is also important to remember that intrapartum NICE CTG guidance is NOT applicable in the antenatal period. Dawes Redman analysis assesses fetal wellbeing based on a specific data set. Low STV is the best predictor of fetal acidaemia and risk of in utero demise. Mean STV increases as gestation advances. Typically, in healthy fetuses it increases from around 6ms at 26 weeks to 8ms at term. Considering information applied from TRUFFLE (Trial of Randomised Umbilical and Fetal Flow in Europe), if the STV falls below the threshold for the gestation, delivery should be considered due to suspected hypoxia in the fetus. If any other features of the antenatal CTG are suspected to be abnormal, such as repeated decelerations, fetal bradycardia or sinusoidal pattern, an immediate obstetric review must be sought and immediate delivery considered. NB. The cCTG analysis will flag any STV <3.0ms as abnormal however at gestations < 29+0 weeks an STV ≥ 2.6ms is  acceptable as per ISUOG Practice Guideline: diagnosis and management of small-for-gestational-age fetus and fetal growth restriction.5 On Phillips Avalon CTG monitors used in NHS GGC, this is referred to as NST criteria.

When a cCTG is carried out the following outcomes are possible: 

  1. Dawes Redman NST Criteria MET (at any point up to 60 mins): Regard this as a normal antenatal cCTG, however it is still important to look at the whole clinical picture. The patient can have ongoing antenatal care as per their obstetric plan.
  2. Dawes Redman NST Criteria NOT met after 60 mins but STV normal:
    If on visual inspection the cCTG looks normal for the gestation AND the STV is normal for the gestation (≥ 2.6ms at 26+0 – 28+6 weeks, ≥ 3.0ms at 29+0 – 31+6 weeks, ≥ 5ms at 32+0 – 33+6 weeks or ≥ 4.5ms at 34+0 - term)5 this can also be regarded as a normal antenatal cCTG. The whole clinical picture and cCTG trace should be reviewed by a senior doctor (ST2 - ST7 or consultant).
    NB The cCTG analysis will flag any STV <3.0ms as abnormal however at gestations < 29+0 weeks an STV ≥ 2.6ms is acceptable (as per ISUOG Practice Guideline: diagnosis and management of small-for-gestational-age fetus and fetal growth restriction5) and can be regarded as normal.
  3. Dawes Redman NST Criteria NOT met after 60 mins and STV is low: A low STV (< 2.6ms at 26+0 – 28+6 weeks, < 3.0ms at 29+0 – 31+6 weeks, < 3.5ms at 32+0 – 33+6 weeks or < 4.5ms at 34+0 - term)5 suggests fetal hypoxia and should prompt a thorough overall assessment of fetal wellbeing and consideration for urgent delivery by caesarean birth within 24 hours.
    The following measures should be undertaken:
  • Admit for inpatient monitoring
  • Senior (ST2 – ST7 or consultant) obstetric review of full clinical picture
  • Urgent USS for growth/LV/Doppler if available.
  • Fetal optimisation if appropriate for gestation: i.e. steroids, MgSO4

There should be a low threshold for consideration of immediate caesarean birth if there are additional features of maternal or fetal concern or if urgent ultrasound is unavailable (e.g. out of hours). Decision to deliver a preterm infant should include discussion with the on-call consultant obstetrician.

  1. Clearly abnormal antenatal CTG (e.g. prolonged repeated decelerations, bradycardia, sinusoidal pattern): As soon as this is recognised there should be IMMEDIATE senior (ST2 - ST7 or consultant) obstetric review to assess the whole clinical picture including visual inspection of the cCTG. An emergency caesarean birth is likely to be indicated. Delivery of a preterm infant should always be discussed with the on-call consultant obstetrician.

It is important to bear in mind that when the criteria are not all met by 60 minutes, this DOES NOT automatically indicate that the cCTG is abnormal. It does however indicate that the computerised analysis is not certain that all the parameters are within normal limits, and the cCTG trace therefore requires careful human interpretation and particular attention paid to the STV.

See Appendix 1 for guidance on how to interpret a cCTG in a flow chart format.
See Appendix 2 for an example report of a cCTG.

Appendix 1: Flow chart to aid interpretation of cCTG.

*The cCTG analysis will flag any STV <3.0ms as abnormal however at gestations < 29+0 weeks an STV ≥ 2.6ms is acceptable as per ISUOG Practice Guideline: diagnosis and management of small-for-gestational-age fetus and fetal growth restriction.

Appendix 2: Example computerised CTG report

Editorial Information

Last reviewed: 30/04/2025

Next review date: 30/04/2028

Author(s): David Rutherford, Roseanna Metcalfe, Dawn Kernaghan.

Version: 1

Approved By: Maternity Governance Group

References
  1. Bilardo, C.M., Hecher, K., Visser, G.H.A., et al (2017), Severe fetal growth restriction at 26–32 weeks: key messages from the TRUFFLE study. Ultrasound Obstet Gynecol, 50: 285-290. https://doi.org/10.1002/uog.18815
  2. ISUOG Practice Guideline: diagnosis and management of small-for-gestational-age fetus and fetal growth restriction. Ultrasound Obstet Gynecol 2020; 56: 298–312
  3. NHS England (2023). Saving babies' lives version 3. 
  4. Morris RK, Johnstone E, Lees C, Morton V, Smith G; the Royal College of Obstetricians and GynaecologistsInvestigation and Care of a Small-for-Gestational-Age Fetus and a Growth Restricted Fetus (Green-top Guideline No. 31). BJOG. 2024; 131(9): e31–e80.
  5. Baker H, Pilarski N, Hodgetts-Morton VA, Morris RK. Comparison of visual and computerised antenatal cardiotocography in the prevention of perinatal morbidity and mortality. A systematic review and meta-analysis. Eur J Obstet Gynecol Reprod Biol. 2021 Aug;263:33-43. doi: 10.1016/j.ejogrb.2021.05.048. Epub 2021 Jun 4. PMID: 34171634.