Skip to main content
  1. Right Decisions
  2. Maternity & Gynaecology Guidelines
  3. Maternity
  4. Back
  5. Allergy, anaphylaxis and critical care
  6. Hypertension Pre-eclampsia Severe Management (403)

Hypertension Pre-eclampsia Severe Management (403)

Warning

Please report any inaccuracies or issues with this guideline using our online form

Criteria for inclusion

Any woman with severe proteinuric hypertension where the decision has been made to deliver, and one of the following criteria is met:

A

  • Hypertension ≥ 140/90 mmHg
  • Proteinuria ≥3g in 24 hours / 2+ on dipstick testing Plus AT LEAST one of the following:
    • Headache, visual disturbance, epigastric pain
    • Clonus ≥ 3 beats
    • Platelet count <100 x109, AST >50 iu/litre

B

  • Severe Hypertension, not responding to oral medication
  • Systolic ≥ 160 mm Hg, or
  • Diastolic ≥ 110 mm Hg, or
  • MAP ≥ 125 mm Hg

C

  • Eclampsia

Antihypertensive treatment

  • Consultant Obstetrician/Senior Anaesthetistmust be informed of all patients starting on this guideline

  • MAP > 140 mm Hg is an obstetric emergency

  • No evidence that one particular drug is superior for treatment. Labetalol tends to be the first line drug of choice in this locality.

  • Continuous fetal monitoring is necessary because lowering of maternal BP may lead to fetal distress, particularly if there is associated IUGR

  • Automated oscillometric devices may underestimate BP

  • Commence MEWS chart (use one large bold box per hour)

  • MAP >140 mm Hg - measure BP every 5 minutes

  • MAP 125 -140 mm Hg - measure BP every 15 minutes

  • Aim for gradual reduction in BP to around 130-140 / 90 - 100 mmHg (MAP < 125)

  • Site 2 x wide bore IV cannula (14g, ideally ; at least 16g)

  • Check “BP bloods”: (U+E, LFT, urate, FBC +/- coagulation if platelet count is < 150 or previous abnormality) 6 hourly if patient stable.

  • Group and save.

  • Foley catheter and hourly urine volumes commenced

  • Continuous pulse oximetry

Antihypertensive treatment for hypertensive crisis (flowchart)

If Labetalol contraindicated or above labetalol regime has failed to control blood pressure - Second Line Agent (Hydralazine OR Nifedipine) (flowchart)

Antihypertensive drugs

Labetalol:

Contraindications including:

Asthma, Bronchospasm, Uncontrolled heart failure

IV bolus:    

50 mg over 5 minutes
i.e. 10 mls of 5 mg/ml
Can be repeated; and/or followed by infusion (see chart)

Infusion preparation: 

Prepare 5 mg/ml infusion
i.e.  300 mg Labetalol in 60mls
Commence infusion at 50 mg (10 mls) per hour.

Nifedipine:

Contraindications including: Hypersensitivity to nifedipine, or to other dihydropyridines because of the theoretical risk of cross-reactivity, or to any of the excipients, Angina, Recent MI, Aortic Stenosis
  (Care with Magnesium Sulphate – see note below*)
Preparation:  10 mg capsule orally (swallowed whole)
Repeated doses of 10 mg can be given at 6 hourly intervals

Hydralazine:

Contraindications:

Hypersensitivity to hydralazine or dihydralazine

Connective tissue disorders
Severe tachycardia and heart failure with high output cardiac failure (e.g. in thyrotoxicosis)
Myocardial insufficiency due to mechanical obstruction (e.g. in the presence of aortic or mitral stenosis or constructive pericarditis)
Isolated right ventricular failure due to pulmonary hypertension (cor pulmonale)
Dissecting aortic aneurysm

IV bolus: 5 mg slowly over 5 minutes
Prepare 1 mg/ml bolus: reconstitute 20 mg Hydralazine to 20 mls with normal saline. IV bolus of 5 mls (5mg)
Boluses can be repeated at 20 minute intervals, but may be simpler to start infusion
(A 5 mg dose can be effective for 6 hours)
Infusion preparation:   Prepare 1 mg/ml infusion i.e.  40 mg Hydralazine made to 40mls with normal saline.
Infuse at 10 mg (10 mls) per hour

*Note

There are 2 case reports of neuromuscular blockade resulting from simultaneous use of Nifedipine and Magnesium Sulphate.  However, 1,469 women were assigned to receive Magnesium Sulphate and Nifedipine in the Magpie trial, and no such blockade was reported.  Similarly, no adverse events were reported in RCTs comparing Hydralazine with Nifedipine in which all, or some, women received magnesium sulphate.  The risk of neuromuscular blockade is therefore likely to be low.

Seizure prophylaxis

In severe preeclampsia consideration must be given to commencing seizure prophylaxis. This should be discussed with the consultant obstetrician when informing them of the patient presentation. 

Magnesium Sulphate is the drug of choice unless there are specific contra indications to its use (pre-existing cardiac disease, acute renal failure, Myasthenia gravis).

Paediatricians should be informed if Magnesium Sulphate has been administered prior to delivery.

Magnesium Sulphate:

Loading Dose (by hand):                      

  • 4 grams IV over 5 minutes
    (Add 4 grams (8 mls of 50%) Magnesium Sulphate to 12 mls Normal Saline)          

Maintenance Infusion Dose:

  • IV infusion 1 gram Magnesium Sulphate per hour                 

Maintenance Infusion Preparation:

  • 10 grams (20 mls of 50%) Magnesium Sulphate made up to 50 mls by adding to 30 mls normal saline in a 60 ml luer lock syringe
  • Infusion rate is 1 gram (5 mls) per hour via an syringe driver

Infusion is maintained at 1 gram/hr for 24 hours provided:

  • Respiratory rate > 14 per minute
  • Urine output > 25mls/hour, and
  • Patellar reflexes are present (use arm reflexes if regional anaesthesia)

NB:  The volume of the Magnesium Sulphate infusion must be included as part of  the total fluid maintenance infusion for the patient of 85ml/hour

Recurrent Seizures on Treatment:

  • Give a 2nd bolus dose of Magnesium Sulphate 2 grams over 5 minutes by hand (do not stop infusion)
  • add 2 grams (4 mls of 50%) Magnesium Sulphate to 6 mls of Normal Saline
  • One dose only

If further seizures despite 2nd bolus give Diazepam 10mg IV.  Intubation may be required to protect airway and ensure adequate oxygenation.

Magnesium Sulphate – Patient Monitoring:

Reflexes:

  • Patellar reflexes after completion of loading dose and hourly whilst on maintenance dose (use arm reflexes if functional regional anaesthesia).
  • If reflexes are absent stop infusion until reflexes return and check Magnesium level.

Oxygen Saturation / Respiratory Rate:

  • Continuous O2 saturation should be assessed.
  • Perform respiratory rate every 15 minutes
  • If O2 saturation < 94% or respiratory rate < 14 / min, administer O2 (4 L/min via Hudson mask), stop Magnesium Sulphate infusion and call anaesthetist. Check Magnesium level. Consider antidote

Urine Output:

Monitor hourly.

If >20 ml/h - continue Magnesium Sulphate infusion.

If 10 - 20 ml/h & creatinine <150mmol/l - continue as protocol and recheck Magnesium level every 2 hours.

If 10 - 20 ml/h & creatinine > 150mmol/l (or urea >10) - recheck Magnesium levels immediately and every 2 hours. Decrease infusion rate to 0.5gram/hour.

If < 10 ml/h - stop infusion and check Magnesium level.

Biochemical Monitoring (Magnesium levels):  This is not routine. If required then see below.

The Therapeutic range is 2-4 mmol/l.

Low If < 2 mmol/l - Maintain infusion at current rate.  Recheck in 2 hours.

Therapeutic If 2 -3.5 mmol/l - Continue infusion at current rate. Recheck in 2 hours if clinical indication remains.

High If 3.55 - 5 mmol/l - STOP INFUSION for 15 min and then recommence at half previous infusion rate and recheck in 1 hour.

Very High If > 5mmol/l - STOP INFUSION and consider antidote. See below for further details.

Magnesium Sulphate toxicity and management:

Clinical Features

   Mg level

Action

Loss of Patellar reflexes
Weakness
Nausea, Flushing
Double vision
Slurred speech
Somnolence 

circa 5 mmol/l

STOP INFUSION

GIVE ANTIDOTE
10 ml of 10% Calcium Gluconate (1gram)
Slow IV inject over 10 mins. 
CHECK Magnesium level.  

Muscle Paralysis

circa 6-7.5 mmol/l

STOP INFUSION

GIVE ANTIDOTEAS ABOVECHECK
Magnesium level
.  

Respiratory Arrest
Cardiac Arrest 

circa 12 mmol/l

STOP INFUSION

INSTITUTE CPR 
2222 CALL Obstetric and cardiac arrest team INTUBATE AND VENTILATE
GIVE ANTIDOTE AS ABOVE 
CHECK Magnesium level

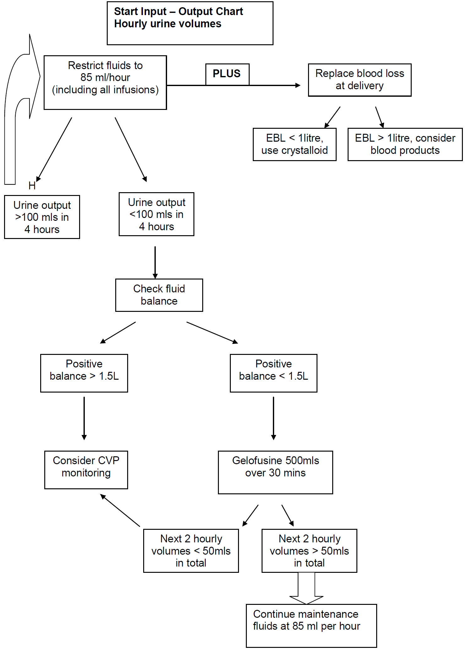
Fluid balance

  • The main risk is of pulmonary oedema to iatrogenic fluid overload.
  • Patients should be fluid restricted (85mls per hour of total input).
  • Document hourly urine output on MEWS chart
  • Oliguria is common in severe pre-eclampsia.
  • The natural diuresis may not occur for at least 12 hours post delivery.
  • Renal failure is uncommon.

  • Furosemide should be reserved for pulmonary oedema and prescription must be discussed with consultant obstetrician.

  • In persisting oliguria U&Es should be checked 6 hourly.
  • In persisting oliguria: urine osmolality that is not concentrated, or high potassium levels indicates renal failure and renal physicians should be contacted.

  • CVP monitoring can be misleading.
  • Consultant obstetrician on-call must be informed if CVP line is considered.

Delivery

  • Delivery is the definitive treatment for severe pre-eclampsia/eclampsia
  • Mother MUST be stabilised prior to delivery irrespective of circumstances (e.g. fetal distress)
  • HDU support is required post delivery
  • ITU if ventilated

De-escalating intravenous Labetalol infusion (post delivery)

  • Once BP stable, in the region of 140 / 90 mm Hg, reduce infusion rate by 50mg / hour.

  • When infusion rate is at 50mg / hour, reduce to 25mg / hour.

  • If BP remains stable at 25mg / hr for one hour, give Labetalol 200mg orally and discontinue IV infusion 30 minutes later.

  • Prescribe antenatal dose of Labetalol.

  • If not on antihypertensive medication antenatally, commence Labetalol 200mg tds.

  • Anticipate conversion to oral medication within 12 hours of delivery.

  • Women who have required intravenous antihypertensives generally need to continue some form of antihypertensive medication in the immediate postnatal period.

  • If on antihypertensive medication prior to pregnancy consider re-prescribing those agents instead.

Editorial Information

Last reviewed: 15/12/2015

Next review date: 11/01/2021

Author(s): Janet Brennand.

Version: 2

Approved By: Obstetrics Clinical Governance Group

Document Id: 403