Back to:
National

Related information: Clinical case definitions

Recommendations in this section are supported by the Implementation Support Note flowchart.

This advice for clinicians around management of symptoms has been adapted from sources including the BMJ and Leeds primary care guidance, with input from Scottish national speciality advisors.

It can be used to help support a collaborative conversation with the person (and their families and carers as appropriate) to understand their symptoms in the context of their own life and the things that are most important to them.

Investigations are important to identify symptoms that could be caused by an acute or life-threatening complication, and to assess for other underlying conditions and complications.

These recommendations are for healthcare professionals carrying out initial investigations in primary care or community services for people with new or ongoing symptoms four weeks or more after the start of suspected or confirmed acute COVID-19.

Rationale

Investigations are important to identify symptoms that could be caused by an acute or life-threatening complication, and to assess for other underlying conditions and complications. 

For signs and symptoms to help identify PIMS-TS, see the guidance on PIMS from the Royal College of Paediatrics and Child Health.

Evidence and expert testimonies from the Royal College of Psychiatry 2020 and Nicol 2021 highlighted that mental health symptoms are common after acute COVID-19. The committee agreed that it is important that people with severe psychiatric symptoms or at risk of harm are identified during assessment and urgently referred for psychiatric assessment and support in line with relevant guidance (see the Royal College of Psychiatrists’ position statement [2019] The role of liaison psychiatry in integrated physical and mental healthcare).

Recommendations

Refer people with ongoing symptomatic COVID-19 or suspected post-COVID-19 syndrome urgently to the relevant acute services if they have signs or symptoms that could be caused by an acute or life-threatening complication, including (but not limited to):

  • severe hypoxaemia or oxygen desaturation on exercise
  • signs of severe lung disease
  • cardiac chest pain
  • multisystem inflammatory syndrome (in children).
Refer people with ongoing symptomatic COVID-19 or suspected post-COVID-19 syndrome urgently for psychiatric assessment if they have severe psychiatric symptoms or are at risk of self harm or suicide.

Rationale

The panel agreed that no one set of investigations and tests would be suitable for everyone because of the wide range of symptoms and severity. Investigations need to be tailored to the person’s signs and symptoms and whether they are being assessed in primary or secondary care. They agreed that blood tests and exercise tolerance tests (if safe and appropriate for the person) would be useful for most people as investigations and baseline measures, and could be carried out in primary care. These were also the tests most commonly reported in the evidence, along with chest X-rays. The panel suggested some blood tests such as a full blood count and kidney, liver and thyroid function tests, that are commonly carried out to help rule out (or confirm and treat) other conditions.

For the November 2021 update, the panel decided to update this recommendation to be clear that blood tests should only be offered if clinically indicated.They discussed that tests should be carried out as needed when an alternative diagnosis is suspected. However, they recognised that multiple tests can be a negative experience for some people and may not always be needed to inform management of the person's symptoms. They agreed that testing should be guided by the person's symptoms and used to supplement a detailed holistic assessment. 

The panel agreed to add HbA1c to the list of tests because they agreed that it was important to check for metabolic disease such as undiagnosed diabetes.

In the panel’s experience, self-monitoring at home can be useful and is used in practice. But it might not be suitable for everyone, and without the right information and support can cause unnecessary anxiety. People need good guidance to use equipment, interpret the results and understand when to contact a healthcare professional. The panel agreed that this advice also applies to parents or carers monitoring children at home.

Recommendations

Offer tests and investigations tailored to people’s signs and symptoms to rule out acute or life-threatening complications and find out if symptoms are likely to be caused by ongoing symptomatic COVID-19, post-COVID-19 syndrome or could be a new, unrelated diagnosis.

If another diagnosis unrelated to COVID-19, is suspected, offer investigations and referral in line with relevant national or local guidance.
 This content is derived from the Scottish Government's Implementation Support Note.
Decisions about specialist referral, and the risks / benefits of further investigations should be explored in partnership with the patient using Realistic Medicine principles, (Choosing Wisely ‘BRAN’ questions) recognising that waiting times for referrals or specific investigation may be long, and should not preclude ongoing community rehabilitation and support.
Decisions about blood tests should be guided by the person's symptoms. If clinically indicated, offer blood tests, which may include a full blood count, kidney and liver function tests, C reactive protein, ferritin, B type natriuretic peptide (BNP), HbA1c and thyroid function tests.
Consider supported self-monitoring at home, if this is agreed through shared decision making as part of the person’s assessment. This may include heart rate, blood pressure, pulse oximetry or symptom diaries. Ensure that people have clear instructions on how to use any equipment and parameters for when to seek further help.

Rationale

The panel discussed the usefulness of carrying out a sit-to-stand test but also agreed clinical judgement would be needed because it is not suitable for everyone (for example, people with chest pain or severe fatigue). They agreed skill sharing between services could help with gaps in knowledge and that a protocol should be followed in order to carry a sit-to-stand test out safely. The panel discussed that appropriate protocols could be found in these studies: Ozalevli S, Ozden A, and Akkoclu A (2007) Comparison of the sit-to-stand test with 6 min walk test in patients with chronic obstructive pulmonary disease and Briand J, Behal H, Chenivesse C et al. (2018) The 1-minute sit-to-stand test to detect exercise-induced oxygen desaturation in patients with interstitial lung disease. They could not recommend any one in particular as their effectiveness had not been reviewed.

Recommendations

If appropriate, offer an exercise tolerance test suited to the person’s ability (for example the 1-minute sit-to-stand test). During the exercise test, record level of breathlessness, heart rate and oxygen saturation. Follow an appropriate protocol to carry out the test safely.

Sharing skills between services can help community services to manage these assessments, for advice see the recommendation on sharing skills and training in the section on service organisation.

Rationale

For advice on sharing skills between services to help community services manage these assessments, see the recommendation on sharing skills and training in section 9.

Postural symptoms are common, so the panel agreed that these should be investigated by taking lying and standing blood pressure and heart rate. Advice on carrying this out is available from the Royal College of Physicians’ brief guide on measuring lying and standing blood pressure.

The evidence suggested that not all pathology shows up on a chest X-ray so the panel agreed it should only be used as part of a holistic assessment to decide if referral or further care are needed in people with respiratory symptoms.

Recommendations

For people with postural symptoms, for example palpitations or dizziness on standing, carry out lying and standing blood pressure and heart rate recordings (3-minute active stand test, or 10 minutes if you suspect postural tachycardia syndrome, or other forms or autonomic dysfunction).

Offer chest X-ray by 12 weeks after acute COVID-19 if the person has not already had one and they have continuing respiratory symptoms. Chest X-ray appearances alone should not determine the need for referral for further care. Be aware that a plain chest X-ray may not be sufficient to rule out lung disease.

Rationale

Evidence suggested that many people struggle to adjust to changes in their life, abilities and self-identity and reported feelings of helplessness and isolation. This was also supported by expert testimony which suggested that symptoms of low mood and anxiety are common. The panel agreed that when mental health symptoms are identified during assessment, people need to be referred for support in line with relevant guidance (see: Royal College of Psychiatrists position statement (2019) The role of liaison psychiatry in integrated physical and mental healthcare).

For many people with ongoing symptomatic COVID‑19 or post‑COVID‑19 syndrome, this will mean referral to an integrated multidisciplinary assessment clinic for investigation, support to manage their symptoms and rehabilitation. Prompt referral is needed to avoid delays in getting people the support they need. In the panel’s experience, the earlier people received help the more effective the interventions. The panel were also concerned that a lack of support could negatively affect people’s mental health. They agreed that referral should be offered to those who would benefit from these services from 4 weeks after the start of acute COVID‑19. 

For the November 2021 update, the panel discussed expert testimony from Locke 2021, which reported that in some areas of the UK provision of an integrated multidisciplinary assessment service is not feasible. The recommendation was updated to take into account that people may be referred to other appropriate services. Different service pathways are in place across the UK, and this guideline is not intended to cover the diagnostic or management approaches delivered by the more specialist services involved in caring for patients with persistent symptoms or complications after acute COVID-19, such as post COVID assessment services in England or specialist clinics. 

Recommendations

Follow relevant national or local guidelines on referral for people who have anxiety and mood disorders or other psychiatric symptoms. Consider referral:

  • for psychological therapies if they have common mental health symptoms, such as symptoms of mild anxiety or mild depression, or
  • to a liaison psychiatry service if they have more complex needs (especially if they have a complex physical and mental health presentation).
After ruling out acute or life-threatening complications and alternative diagnoses, consider referring people to an integrated multidisciplinary assessment service (if available) any time from four weeks after the start of acute COVID-19.

Rationale

The patient experience evidence described how some people were not offered tests and other people were refused a referral by healthcare professionals because they did not have a positive SARS-CoV-2 test result. Many people who had acute COVID-19 were not tested, particularly earlier in the pandemic. The panel were clear that access to services should not be restricted by the need for a positive SARS-CoV-2 test (PCR, antigen or antibody) if the case definition criteria are met.

Recommendations

Do not exclude people from referral to a multidisciplinary assessment service or for further investigations or specialist input based on the absence of a positive SARS-CoV-2 test (PCR, antigen or antibody) as long as the case definition criteria are met.

Additional specialty advice to support primary care management

 This content is derived from the Scottish Government's Implementation Support Note.  

The following advice has been agreed with national clinical advisors and is based upon current experiences and evidence base. Further specialty advice may be added as the research and evidence base continues to develop, with plans to keep this updated to reflect current practice.

Respiratory symptoms

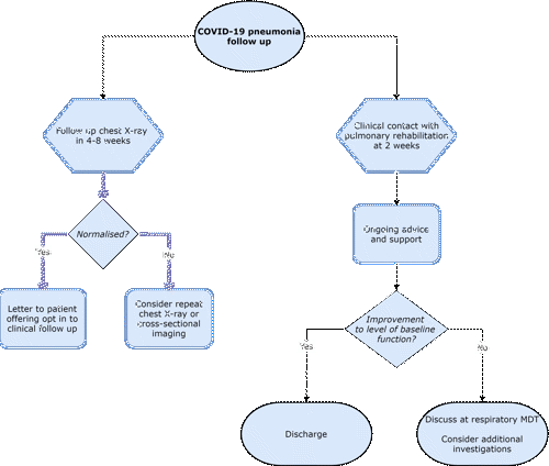
The pathways below demonstrate suggested management strategies for those discharged following Covid pneumonia (Figure 1) and those who present to primary care with persisting respiratory symptoms (Figure 2).  Further resources are available from the Primary Care Respiratory Society.

 

Figure 1: COVID-19 pneumonia follow up after discharge from secondary care

Figure 1: COVID-19 pneumonia follow up after discharge from secondary care

 

Figure 2: Patients presenting to primary care with persisting respiratory symptoms

Cardiology symptoms

Identifying symptoms

Many patients with post-COVID-19 syndrome have co-existing cardiovascular disease which may be the cause of their symptoms. They should follow appropriate referral pathways for suspected MI, angina or heart failure.

Most common cardiac symptoms include:

  • breathlessness
  • chest pain
  • palpitations (if associated light headedness, may be part of a PoTS presentation)


Assessment and investigations

Clinically significant long-term cardiac involvement post-COVID-19 infection appears to be uncommon. First steps in excluding cardiac involvement are to perform a clinical examination and take a focused history. Based on the results of these steps the following may be considered in line with local referral protocols:

  • routine bloods including: FBC, TSH, U+Es, LFTs
  • ECG
  • chest X-ray
  • NT-pro-BNP (if mainly dyspnoea)
    • Normal ECG and NT-proBNP <400 ng/L or BNP <100 ng/L makes heart failure very unlikely
  • hs-Troponin I (if mainly chest pain)
    • hs-Troponin I <4 ng/L excludes active myocarditis


Clinical actions

Discussion with local Cardiology services is always helpful in cases where results are mildly abnormal and may be explained by other clinical factors.

  • Reassure if all tests results are within a normal range
  • Offer access to local rehabilitation programmes
  • Discuss with Cardiology if concerns about mildly abnormal results
  • Refer if clinical heart failure, or either NT-proBNP >2000 ng/L or BNP >400 ng/L
  • Conservative measures for POTS-type presentation (hydration 3L/24h, increase salt intake, exercise)

Neurological and neuropsychiatric symptoms

The major risk factor for significant structural neurological disease is severe initial infection.  The risk of stroke and dementia increases significantly in those who were hospitalised.  Any focal neurological symptoms should be referred to neurology.

Functional cognitive disorders seem the most common cause of concentration and memory impairment or “brain fog”.  Anxiety is common in such scenarios but may not be present.  Pointers to the likelihood of cognitive symptoms being the result of a functional disorder, rather than primarily the result of degenerative brain disease or other structural pathology, are listed below in Table 3.

For balance disorders and dizziness, consider common causes such as vestibular migraine, benign paroxysmal positional vertigo or lightheadedness and orthostatic intolerance related to prolonged recumbency.  Be aware of persistent postural perceptual dizziness (PPPD); which leads to dizziness, unsteadiness or non-spinning vertigo lasting for hours or longer, exacerbated by upright posture, active or passive motion without regard to direction or position, and exposure to moving visual stimuli or complex visual patterns. It is appropriate to refer such patients for assistance and diagnostic confirmation. More information on PPPD can be found at neurosymptoms.org/dizziness.

Table 3: Differentiating functional cognitive disorders from degenerative brain disease.

Features of individual with functional cognitive disorders Features of individual with degenerative brain disease
Attends alone Attends with someone
Patient more aware of the problem than others Others more aware of the problem than patient
Answers independently Turns to accompanying adult for support in
answering questions (eg, head turn sign)
Speaks for longer in response to open question about nature of difficulties Answers briefly in response to open question (<1 minute)
Gives a detailed description of complaints (might bring written list) Absence of details when describing symptoms
Frequently offers elaboration and detail Unlikely to give spontaneous elaboration or detail
Can answer questions with multiple components Can only answer single-component questions
Detailed account of personal history, drugs, and previous interactions with doctors Less detailed account
Loss of recent and remote autobiographical memories Relative preservation of remote autobiographical memories
Complaint of memory gaps for specific periods and events Complaint of specific memory gaps unusual
Inattentive memory symptoms, within most people's normal experience Memory symptoms are often outside normal experience
Reports exceptional pre-morbid cognitive function Views current and past cognitive function as normal
Evidence of active cognitive engagement with current news, media, and social media May be unaware of current events; poorly engaged with media or social media
Dates symptom onset with precision Difficult to pinpoint date of onset
Unstable longitudinal course Cognitive impairment progressive over time
Marked variability Less variability

Patient-facing advice about functional cognitive disorders may be found at neurosymptoms.org.  In many patients with functional disorders, dysfunctional breathing may exacerbate or cause paraesthesia.  More information on benign sensory symptoms can be found here.  If cognitive disorders are disabling referral for assessment is appropriate.

Functional disorders are disorders in their own right and are not the same as anxiety.  Diagnosis should, where possible, be made on basis of identifying positive features of the condition on a ‘rule in’ basis.  Explanations based on reattribution - “this is all due to anxiety” have been shown not to work and fail to recognise that functional disorders do have a distinct pathophysiology.  An explanation based on “brain is not working properly, it’s like it is out of tune, the physical and  emotional stresses of COVID have had an impact on it, but it is potentially reversible” is more scientifically accurate.  (see Recognising and explaining functional neurological disorder. BMJ, 371 for a more detailed discussion).

Change or loss of smell (anosmia, hyposmia or cacosmia)

A common symptom associated with COVID-19 infection is change in sense of smell. Anosmia or hyposmia (reduced sense of smell) is most common. Some people describe altered smell (cacosmia - typically an unpleasant rotting or burning smell sensation). Although the longer-term effects remain unknown, the recovery of smell appears to be better after COVID-19 than with standard post-viral anosmia which can recover for up to two years.

An appropriate history and clinical examination should be performed to exclude alternate causes. The commonest alternate diagnosis seen is nasal polyps, though here the onset of smell reduction is usually gradual and associated with nasal block.  If nasal block is suspected a trial of nasal steroid sprays is advised.

In the absence of any abnormal examination findings, it is important to have an informed discussion to manage expectations. There are no medical or surgical treatments available and ENT specialty referral is not required. “Smell retraining” can offer some benefit and so patients should be directed to the AbScent or Fifth Sense websites for helpful resources they can use for this.

Losing smell has important safety issues (gas, smoke, rotten food, poor ventilation when using cleaning fluids, personal hygiene) and particular attention should be paid to highlighting the importance of these issues.

Musculoskeletal symptoms

Assess patients with musculoskeletal symptoms as per normal good practice – this includes relevant physical examination.  Individuals with symptoms suggestive of inflammatory arthritis should be referred to secondary care as per local policies / guidelines – do not attribute these to long term effects of COVID-19.  There is no evidence to support a trial of steroids as an effective therapeutic intervention and, prescription of steroids for symptom relief should be avoided unless evidence emerges to support their use.  Musculoskeletal symptoms are common and seem to be frequently seen after COVID-19 disease. The evidence thus far suggests spontaneous recovery, albeit with very varying time courses. Realistic advice on recovery and rehabilitation strategies including resumption of activity should be made available.

Gastrointestinal symptoms

A number of patients with long-term effects of COVID-19 report gastrointestinal symptoms such as abdominal pains, nausea and diarrhoea. Currently there is not a clear link between COVID-19 infection and gastrointestinal pathology. It is therefore advised to manage these symptoms in the usual manner, irrespective of COVID-19 infection.

Stroke

Where there is clinical suspicion of cerebrovascular accident (CVA) following appropriate assessment, this should be referred as an emergency in the usual manner. It is important to note that loss of smell or taste as the only abnormal sign in a clinical examination does not indicate a CVA, though may be a persisting symptom after COVID-19 disease.

Any increased risk of CVA is thought to be in the acute phase of infection and there are currently studies investigating this. 

Although COVID-19 infection is thought to be associated with hypercoagulopathy, this is associated more with venous thrombosis rather than arterial thrombosis. There is currently no evidence nor recommendation to prescribe antiplatelet medication as a preventative measure following infection.

Chronic spontaneous urticaria +/- angioedema (CUSA) and related symptoms

The Scottish Immunologists’ Group have produced the following document (Managing chronic spontaneous urticaria +/- angioedema (CSUA)/related symptoms) to aid primary care in the management of chronic spontaneous urticaria +/- angioedema (CUSA) and related symptoms, including in the context of COVID-19 disease. This includes advice on diagnosis, management and further helpful resources and links.

Children

See section for Support for Older People and Children (in Management section).