Skip to main content
  1. Right Decisions
  2. GGC - Clinical Guidelines
  3. Paediatrics
  4. Back
  5. Respiratory (Paediatric)
  6. Oxygen prescription and administration in Children (260)

Oxygen prescription and administration in Children (260)

Warning

Objectives

The aim of this guideline is to ensure that:

  • All patients who require supplementary oxygen therapy receive therapy that is appropriate to their clinical condition.
  • Oxygen will be prescribed according to a target saturation range. The system of prescribing target saturation aims to achieve a specified outcome, rather than specifying the oxygen delivery method alone.
  • Those who administer oxygen therapy will monitor the patient and keep within the target saturation range.

Scope

This guideline is for general use within all general wards and departments. Where specific clinical guidelines are required for oxygen administration within specialist areas, such as PICU and NICU, they must be approved via the appropriate forum. They should reflect wherever possible the principles within this policy. Patients transferring from specialist areas must be transferred with a prescription for their oxygen therapy utilising target saturation, if the clinical indication is ongoing. If a patient transfers from an area not utilising the target saturation system, their oxygen should be administered as per the transferring area’s prescription until the patient is reviewed and transferred over to the target saturation scheme, which should occur as soon as possible.

Audience

It is the responsibility of all staff to ensure oxygen is prescribed and administered in accordance with the guideline as outlined below.

Summary

Introduction

An NPSA rapid response report ‘Oxygen safety in hospitals’ in 2009 reported 281 serious incidents from Dec 2004 to June 2009 relating to oxygen therapy and that poor oxygen management caused 9 deaths and contributed to a further 35. This report placed an obligation on hospitals to introduce measures to reduce avoidable harm associated with administration of oxygen.

In 2008 the British Thoracic Society (BTS) published guidelines on ‘Emergency Oxygen use in adult patients’ which are evidence based and set out good practice recommendations for oxygen prescription and delivery. There are regular national audits undertaken in adults.

What are the key changes?

  • Oxygen should be prescribed with a target range of saturations on a pre printed section of the drug kardex by a doctor (or nurse prescriber).
  • This does NOT apply in the emergency situation when oxygen should be given without prescription.
  • There is a section to sign if patient is on home oxygen and at what rate.
  • Oxygen should be titrated up or down by trained nursing staff as shown on flow chart to maintain oxygen saturations in target range.
  • Increased need for oxygen, rising CEWS score or signs of respiratory deterioration should be discussed with medical staff.
  • Any changes in oxygen should be documented on the patient’s observation chart and signed for by nursing staff on drug chart.

(a) Prescribe oxygen with a target saturation range on preprinted section on front of drug kardex

(b) Choose most appropriate delivery device

METHOD

CONCENTRATION

COMMENTS

Nasal prongs

Up to 3L/min can be delivered comfortably

No need for humidification, cold humidification routine practice in RHSC

Simple Oxygen Mask

High concentrations can be delivered safely

Flow below 4 litres could potentially result in carbon dioxide retention (Bell, 1995)

High Concentration Oxygen Masks

10-15 litres required

For use in emergency situations

Humidified

26%-65% FiO2 (approx 4-10L/min)

  • Nasal cannula oxygen should not be humidified

  • Prolonged periods of high percentage oxygen should be humidified (Chandler, 2001)

Wafting

30%-40% with 10 litres oxygen per minute

  • Green oxygen tubing should be used. Conventional methods of oxygen methods of oxygen delivery recommended if tolerated (Davies et al, 2007)

 

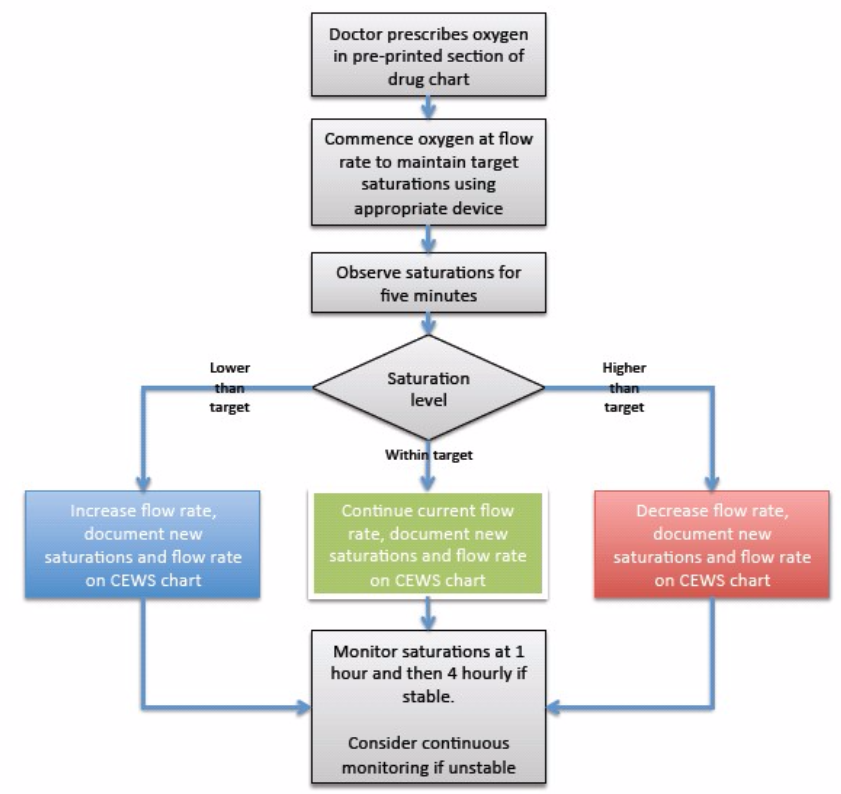
(c) Follow flow chart for administration and monitoring of oxygen in non emergency situation

(d) Follow flow chart for titration of oxygen

Stop oxygen. If not tolerated
try 0.5L/min or decrease more
gradually with low flow meter.
 
 
Nasal cannulae 1L/min Seek medical advice if patient has
increasing need for oxygen or if
there is a rising CEWS score
Nasal cannulae 2L/min  
 
Nasal cannulae up to 3L/min

Signs of respiratory deterioration:

  • Increased respiratory rate
  • Decreased SaO2
  • Increased oxygen dose to
    maintain target range SaO2
  • Increased CEWS score
  • CO2 retention
  • Drowsiness
  • Headache

SEEK MEDICAL ADVICE

Simple face mask 4-6L/min
(humidified)
Simple face mask 7-10L/min
(humidified)
 
 
Reservoir (non rebreathe) mask
15L/min
(If required seek senior medical
input immediately)
 
 

If difficulty maintaining saturations on increasing
flow rate, increased CEWS score or patient unstable
SEEK URGENT MEDICAL REVIEW

Introduction

The administration of supplemental oxygen is an essential element of appropriate management for a wide range of clinical conditions; however oxygen is a drug and therefore requires prescribing in all but emergency situations.  ‘Oxygen must be considered as a medication and use of oxygen must be documented for each patient’. (Royal Pharmaceutical Society of Great Britain, 2005)

Failure to administer oxygen appropriately can result in serious harm to the patient. The safe implementation of oxygen therapy with appropriate monitoring is an integral component of the Healthcare Professional’s role.

Indications

The rationale for oxygen therapy is prevention of cellular hypoxia, caused by hypoxaemia (low PaO2), and thus prevention of potentially irreversible damage to vital organs.

Therefore the most common reasons for oxygen therapy to be initiated are:

  • Acute hypoxaemia (for example pneumonia, shock, asthma)
  • Abnormalities in quality or type of haemoglobin (for example acute blood loss or carbon monoxide poisoning).

Other indications include:

  • Pneumothorax – Oxygen may increase the rate of resolution of pneumothorax in patients for whom a chest drain is not indicated.
  • Post operative state (general anaesthesia can lead to decrease in function alresidual capacity within the lungs (especially following thoracic or abdominal surgery) resulting in hypoxaemia (1).

Contraindications

There are no absolute contraindications to oxygen therapy if indications are judged to be present. The goal of oxygen therapy is to achieve adequate tissue oxygenation using the lowest possible FiO2.

Some congenital heart defects can lead to an unbalanced circulation which may be made worse by administration of oxygen due to pulmonary vasodilation and subsequent systemic ischaemia.  This should be considered in a baby who presents unwell in the first two weeks of life with absent or weak femoral pulses and a heart murmur and is not improving with oxygen.

Supplemental O2 should be administered with caution in patients suffering from paraquat poisoning (BNF 2005) and with acid inhalation or previous bleomycin lung injury.

Cautions

Oxygen administration and carbon dioxide retention

In patients with chronic carbon dioxide retention, oxygen administration may cause further increases in carbon dioxide and respiratory acidosis.  Children with chronic neuromuscular disorders, chest wall deformities, cystic fibrosis, morbid obesity and chronic lung disease of prematurity are at risk. Evidence has also shown high concentration oxygen can cause a clinically significant increase in CO2 in patients with severe exacerbations of asthma (2).

Other precautions/ Hazards/ Complications of oxygen therapy

  • Drying of nasal and pharyngeal mucosa
  • Oxygen toxicity
  • Absorption atelectasis
  • Skin irritation
  • Fire hazard
  • Potentially inadequate flow resulting in lower FiO2 than intended due to high inspiratory demand or inappropriate oxygen delivery device or equipment faults

Prescribing, administering and monitoring oxygen

Identifying appropriate oxygen saturations

  • Oximeters from different manufacturers may give different saturation readings depending on whether fractional or functional oxygen saturation is being measured.
  • Target oxygen saturations are:
    • 94-98% in children and adults(3)
    • 91-95% (Saturation monitor limits 89-95%) in neonates <1500g or<32 weeks
    • >92% (Saturation monitor limits 91-98%) in those discharged from ROP screening and all other babies(4).
    • Variable in cyanotic heart disease
  • The median baseline oxygen saturation in healthy term infants is 97- 98% in the first year of life(5)
  • The median baseline oxygen saturation in children > 1year is 98% with 5th percentile 96-97%.(5)
  • Consequences of low oxygen saturation(5) o Pulmonary hypertension. Saturations >94% appear to reduce pulmonary hypertension, whereas saturations <88-90% appear to cause pulmonary hypertension.  This does not apply to all children with congenital cardiac defects or idiopathic pulmonary hypertension.
    • Adverse effects on behaviour when <88%. Effects of milder hypoxia less clear.
    • In infants with chronic neonatal lung disease saturation <90% is associated with increased risk of apparent life threatening events. In same group saturations <92% are associated with poor growth and <90% is associated with poor sleep quality
  • Consequences of excess oxygen therapy o Can be toxic in preterm infants causing increased chronic lung disease and retinopathy of prematurity (4). No data in older children.
    • Can cause CO2 retention in susceptible patients such as those with chronic neuromuscular disorders, chest wall deformities, cystic fibrosis, morbid obesity and ex premature babies with chronic lung disease, It has also been shown to occur in patients presenting with severe exacerbations of asthma(2),

Prescribing oxygen on the drug chart (Appendix a)

An oxygen section on the drug chart has been designed to assist prescription and administration. Oxygen should be prescribed by a doctor in the designated section of the hospital prescription card and the appropriate target saturation should be circled on the chart.

Administering oxygen (Appendix b)

Once the target saturation has been identified and prescribed, guidance regarding the most appropriate delivery system to reach and maintain the prescribed saturation is provided for those administering oxygen.

ACTION

RATIONALE

All patients requiring oxygen therapy will have a prescription for oxygen therapy recorded on the patients drug prescription chart. N.B exceptions- see emergency situations

Oxygen should be regarded as a drug and should be prescribed. BTS National guidelines (2008). British National Formulary (2008).

The prescription will incorporate a target saturation that will be identified by the clinician prescribing the oxygen.

Certain groups of patients require different target ranges for their oxygen saturation

Patients should have their oxygen saturation observed immediately after starting oxygen for at least five minutes, after one hour and then four hourly depending on the clinical status of the patient. Oxygen saturations should be recorded on the CEWS chart.

To identify if oxygen therapy is maintaining the target saturation or if an increase or decrease in oxygen therapy is required

The oxygen flow rate should be recorded alongside the oxygen saturation on the bedside observation (CEWS) chart.

To provide an accurate record and allow trends in oxygen therapy and saturation levels to be identified.

Oxygen saturations must always be interpreted alongside the patient’s clinical status incorporating the early warning score (CEWS).

To identify early signs of clinical deterioration, e.g. elevated respiratory rate

If the patient falls outside the target saturation range, the oxygen therapy will be adjusted accordingly.Saturations should then be monitored continuously for at least 5 minutes and recorded on the CEWS chart after any increase or decreasein oxygen dose to ensure that the patient acheives the desired saturation range.

To maintain the saturation in the desired range.

 

Saturation higher than target specified or >98% for an extended period of time.

 

  • Step down oxygen therapy as per guidance for delivery

The patient will require weaning down from current oxygen delivery system.

  • Consider discontinuation of oxygen therapy

The patients clinical condition may have improved negating the need for

supplementary oxygen

Saturation lower than target specified

 

  • Step up oxygen therapy as per protocols.  Any sudden fall in oxygen saturation should lead to clinical evaluation.

To assess the patients response to oxygen increase and to review the cause of deteriorating oxygen level. Consider need to check capillary blood gas for CO2 level.

  • Monitor Early Warning Score (CEWS) and respiratory rate for further clinical signs of deterioration

Patient safety

  • Check all elements of oxygen delivery system for faults or errors.

In most instances a fall in oxygen saturation is due to deterioration of the patient however equipment faults should be checked for.

Saturation within target specified

 

  • Continue with oxygen therapy, and monitor patient to identify appropriate time for stepping down therapy, once clinical condition allows

 

  • A change in delivery device (without an increase in O2 therapy) does not require review by the medical team.

(The change may be made in stable patients due to patient preference or comfort).

Oxygen delivery methods

The selection of an appropriate oxygen delivery system must take into account, clinical condition, the patient's size, needs and therapeutic goals (6)

Face Mask

Supplied in children sizes but children do not always tolerate them (7). There are two types of facemasks and selection depends on the condition of the child (8):

  • Simple Oxygen Mask (Variable flow masks)

Vents in the mask allow for the dilution of oxygen (9).

Guide to oxygen concentration:

5- 6 lpm = 35-50%

6 -10 lpm = 50-60%

10 - 12 lpm = 60-65%

  • High concentration oxygen Masks (non rebreathe masks)

Used for emergency situations (Advanced Life Support Group, 1997) due to a large reservoir that allows oxygen only to be breathed in by the child.  This prevents the inhalation of mixed gases. The approximate inspired oxygen received is 99% (10).

  • High flow oxygen devices (eg. Vapotherm)

Nasal cannula device capable of giving high flows up to 8L/min in infants and 40L/min in older children and adults without drying secretions as the oxygen is warmed to body temperature and saturated with water vapour.  Please see separate guidelines for ward use in bronchiolitis and PICU use.

Humidification

Humidified oxygen should be used when high concentration of oxygen is required for prolonged periods and in those with chronic respiratory illness to prevent drying of the mucosa and secretions (9). Although there is no evidence that nasal cannula oxygen needs to be humidified our current policy in RHSC is to use cold humidification at all flow rates.

Wafting

When conventional delivery methods are not tolerated, wafting of oxygen via a face mask has been shown to deliver concentrations of 30% - 40% with 10 litres oxygen per minute, to an area of 35 x 32cms from top of the mask. Wafting via green oxygen tubing has been assessed as appropriate for short- term use only, i.e., whilst feeding. A standard paediatric oxygen mask placed on the chest can give significant oxygen therapy with minimal distress to the patient (11).

Via nebulisation

Nebulisers should be delivered via oxygen and not air.

Tracheostomy

Oxygen can be delivered via a tracheostomy mask (4-15L/min) or Swedish nose (0.125-4L/min). Consider child’s individual needs.

Nasal Cannula

Can be used for long-term oxygen use, whilst allowing the child to vocalise and eat.  The concentration is often not controlled resulting in a low inspiratory oxygen concentration. The use of nasal cannulae can cause dermatitis and mucosal drying (Joint Formulary Committee, 2006). Nasal cannula oxygen does not need to be humidified.

Via a ventilation circuit

Accurate measurement of inspired oxygen is difficult and pulse oximetry must be maintained. Can be delivered at various points throughout the ventilation circuit (12).

Via an Ayres T piece – open ended bag

Used frequently by anaesthetists and gives a reliable impression of the state of the lungs.  This technique allows manual application of PEEP (Positive End-Expiratory Pressure).  It is completely reliant on an effective oxygen source (Advanced Life Support Group, 2003).

Bag valve mask

Come in three sizes: 250 mls, 500 mls and 1500 mls. The smallest one is ineffective even at birth. Two smallest bags have a pressure-limiting valve set at 4.41 kPa (45 cm H20) to protect the lungs from barotrauma (Damage caused to tissues by a change in pressure inside and outside the body). The reservoir bag enables the delivery of oxygen concentrations up to 98%. Without the reservoir bag it is not possible to supply more than 50% oxygen

(Advanced Life Support Group, 2003)

Monitoring and recording oxygen (See appendix b)

The patient's oxygen saturation and oxygen flow rate should be recorded on the bedside observation chart alongside other physiological variables.

All patients on oxygen therapy should have regular pulse oximetry measurements. The frequency of oximetry measurements will depend on the condition being treated and the stability of the patient.

  • All patients should be monitored for the first 5 minutes after starting oxygen or a after a change in flow rate.
  • Assuming the patient remains stable, saturations should be checked after one hour and then at least four hourly Critically ill patients should have their oxygen saturations monitored continuously and recorded every few minutes
  • Each saturation check should be recorded on the observation chart
  • Oxygen therapy should be increased if the saturation is below the desired range and decreased if the saturation is above the desired range (and eventually discontinued as the patient recovers).
  • Any change in oxygen requirement should be recorded on the observation chart.
  • Any sudden fall in oxygen saturation should lead to clinical evaluation of the patient.
  • Patients should be monitored accurately for signs of improvement or deterioration. Nurses should also monitor skin colour for peripheral cyanosis and respiratory rate.
  • Oxygen saturations of less than 90%, with or without oxygen, laboured breathing or respiratory rate, or change in CEWS score outwith the expected range for the child should be reported immediately to the medical team.

Emergency situations

In the emergency situation an oxygen prescription is not required. Oxygen should be given to the patient immediately without a formal prescription or drug order but documented later in the patient’s record.

All peri-arrest and critically ill patients should be given 100% oxygen (15 l/m reservoir mask) whilst awaiting immediate medical review.  Patients with risk factors for hypercapnia who develop critical illness should have the same initial target saturations as other critically ill patients pending the results of urgent blood gas results after which these patients may need controlled oxygen therapy or supported ventilation if there is severe hypoxaemia and/or hypercapnia with respiratory acidosis.

All patients who have had a respiratory arrest or cardiac arrest should have 100% oxygen provided along with basic/advanced life support.

A subsequent written record must be made of what oxygen therapy has been given to every patient alongside the recording of all other emergency treatment.

Any qualified nurse/ health professional can commence oxygen therapy in an emergency situation.

Exclusions

Patients admitted to specialist areas with a specialised oxygen prescribing policy eg. PICU, NICU

Transfer and transportation of patients requiring oxygen therapy

Patients who are transferred from one area to another must have clear documentation of their ongoing oxygen requirements and documentation of their oxygen saturation. If a patient transfers from an area not utilising the target saturation system (see specialist areas above) their oxygen should be administered as per the transferring areas prescription until the patient is reviewed and transferred over to the target saturation scheme, which should occur as soon as possible.

Patients requiring oxygen therapy whilst being transferred from one area to another should be accompanied by a trained member of the nursing staff wherever possible. If this does not occur, clear instructions must be provided for personnel involved in the transfer of the patient, which must include delivery device and flow rate.

Peri-operative and immediately post-operative

The usual procedure for prescribing oxygen therapy in these areas should be adhered to, utilising the target saturation. If a patient is transferred back to the ward on oxygen therapy and is not on the target saturation system, the need for ongoing oxygen therapy should be reviewed as soon as possible. If oxygen therapy is to be continued, it should be prescribed using the target saturation scheme unless there is an alternative time-limited instruction which is part of the Directorate’s Post-Operative care policy for selected patients.

Implementation

All nurses, nursing assistants and other healthcare professionals involved in prescribing or administrating oxygen will be taught on the oxygen guideline.  A record of all those who have been taught will be kept.

All doctors will be taught about the oxygen guideline at induction.

Audits will be performed in all clinical areas.

The guideline will be reviewed if the proposed BTS guideline with a paediatric section on oxygen prescription is released.  It will then be reviewed on a three yearly basis.

Health and safety

1. Inform patients and carers about the combustibility of oxygen

Oxygen supports combustion, there is always a danger of fire when oxygen is being used.

2. Oxygen should be stored in an area designated as no smoking.

 

3. Electrical appliances should be kept at least five feet away from the source of oxygen.

Oxygen can be potentially dangerous when in contact with sources of ignition and flame.

4. Avoid grease or cooking oil coming into contact with apparatus.

 

5. Store unused cylinders in a dry well ventilated place. 

 

Appendix A: New Kardex

Appendix B: Selection of the most appropriate method of oxygen delivery

METHOD

CONCENTRATION

COMMENTS

Nasal prongs

Up to 3L/min can be delivered comfortably

No need for humidification, cold humidification routine practice in RHSC

Simple Oxygen Mask

High concentrations can be delivered safely

Flow below 4 litres could potentially result in carbon dioxide retention (Bell, 1995)

High Concentration Oxygen Masks

10-15 litres required

For use in emergency situations

Humidified

26%-65% FiO2(approx 4-10L/min)

  • Nasal cannula oxygen should not be humidified

  • Prolonged periods of high percentage oxygen should be humidified (Chandler, 2001)

Wafting

30%-40% with 10 litres oxygen per minute

  • Green oxygen tubing should be used. Conventional methods of oxygen methods of oxygen delivery recommended if tolerated (Davies et al, 2007)

Appendix C: Flow chart for administration and monitoring of oxygen in a non emergency situation

Appendix D: Weaning of oxygen and appropriate delivery method

  • See drug chart for starting dose and target saturation
  • Choose the most suitable delivery system and flow rate
  • Titrate oxygen up or down to maintain target oxygen saturation
  • Allow at least 5 minutes at each dose before adjusting further up or down (except with sudden and major fall in saturation.)
  • Once patient has adequate and stable saturation on minimal oxygen dose, consider discontinuation of oxygen therapy.
  • If difficulty stopping oxygen from 1L/min, try 0.5L/min first or decrease gradually using a low flow meter

Stop oxygen. If not tolerated
try 0.5L/min or decrease more
gradually with low flow meter.
Nasal cannulae 1L/minSeek medical advice if patient has
increasing need for oxygen or if
there is a rising CEWS score
Nasal cannulae 2L/min
Nasal cannulae up to 3L/min

Signs of respiratory deterioration:

  • Increased respiratory rate
  • Decreased SaO2
  • Increased oxygen dose to
    maintain target range SaO2
  • Increased CEWS score
  • CO2 retention
  • Drowsiness
  • Headache

SEEK MEDICAL ADVICE

Simple face mask 4-6L/min
(humidified)
Simple face mask 7-10L/min
(humidified)
Reservoir (non rebreathe) mask
15L/min
(If required seek senior medical
input immediately)

If difficulty maintaining saturations on increasing
flow rate, increased CEWS score or patient unstable
SEEK URGENT MEDICAL REVIEW

Editorial Information

Last reviewed: 04/03/2020

Next review date: 04/03/2023

Author(s): Louise Thomson.

Version: 3

Approved By: Paediatric Drugs & Therapeutics Committee

Document Id: 260

References
  1. Ferguson M. Preoperative assessment of Pulmonary Risk. Chest 1999; Vol 115: Suppl : 585-635
  1. Perrin et al. Randomised controlled trial of high concentration versus titrated oxygen therapy in severe exacerbations of asthma.  Thorax 2011; 66: 937-941
  1. Greater Glasgow and Clyde Neonatal Guideline. Saturation limits (2011)
  1. Balfour Lynn I et al. BTS guidelines for home oxygen in children. Thorax 2009; 64:Supplement II
  1. Perrin et al. Randomised controlled trial of high concentration versus titrated oxygen therapy in severe exacerbations of asthma. Thorax 2011; 66: 937-941
  1. Myers TR, American Association for Respiratory Care (AARC) (2002) AARC Clinical Practice Guideline: selection of an oxygen delivery device for neonatal and pediatric patients--2002 revision & update. Respir Care 47 (6): 707-16.
  1. Moules T, Ramsey J (1998) The Textbook of Children's Nursing. Cheltenham, Stanley Thornes
  1. Woodhams K et al (1996) The Respiratory System McQuaid L, Huband S, Parker E In: Children's Nursing. New York, Churchill Livingstone
  1. Chandler T (2001) Oxygen Administration. www.perinatal.nhs.uk.
  1. Bell C (1995) Is this what the doctor ordered? Accuracy of oxygen therapy prescribed and delivered in hospital. Prof Nurse 10 (5): 297-300.
  1. Davies P, Cheng D, Fox A, Lee L (2002) The efficacy of noncontact oxygen delivery methods. Pediatrics 110 (5): 964-7.
  1. Simonds AK (2007) Non-invasive Respiratory Support. London, Hodder Arnold

  2. O’Driscoll B R, Howard L S, Davison A G. BTS guideline for emergency oxygen use in adult patients. Thorax 2008; 63: Supplement VI.
  1. Summary of prescription, administration and discontinuation of oxygen therapy. BTS
  1. Royal Pharmaceutical Society of Great Britain (2005) British National Formulary for Children. London, BMJ Publishing House Ltd
  1. AARC Clinical Practice Guideline Oxygen therapy for adults in an acute care facility: 2002 revision and update. 
  1. Advanced Life Support Group (2003) Advanced Paediatric Life Support 3rd Ed. London, BMJ Books