Skip to main content
  1. Right Decisions
  2. GGC - Clinical Guidelines
  3. Maternity
  4. Back
  5. Antenatal, general
  6. Haemoglobinopathies Antenatal Screening (408)

Haemoglobinopathies Antenatal Screening (408)

Warning
Please report any inaccuracies or issues with this guideline using our online form

Haemoglobinopathies are inherited blood disorders. They are more common in people from certain ethnic origins. Some of these disorders cause significant morbidity and mortality, namely sickle cell disorders and beta thalassaemia major. These conditions are inherited in an autosomal recessive manner i.e. two copies of the unusual gene are required to produce the disorder (one from each parent). Carriers (trait) of a single unusual gene are usually asymptomatic.

All pregnant women are offered haemoglobinopathy screening as part of the routine antenatal screening programme. 

Aim: To identify couples who are at risk of having an affected child and thereby offer them information on which to base reproductive choices. 

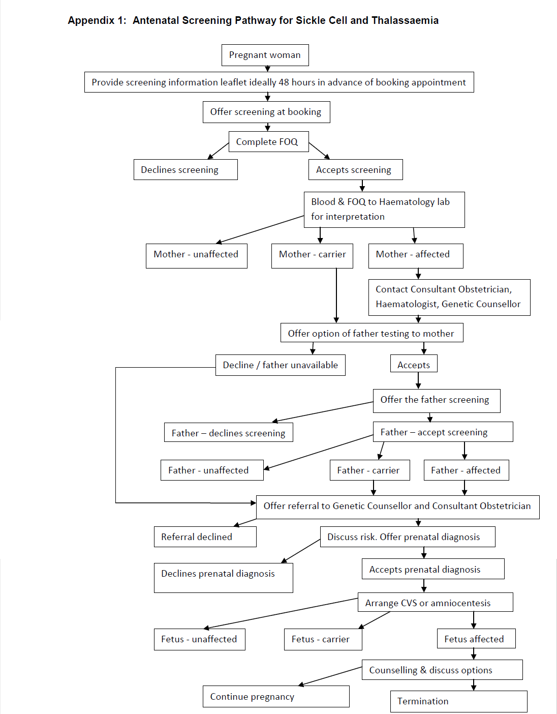
See Appendix: Pregnancy Screening Pathway for Sickle Cell and Thalassaemia

Timing of screening 

Early, ideally by 10 weeks gestation (women), to enable partners (father of baby) of screen positive women to be screened early enough to make informed choices on management. Fathers should be offered / undergone screening urgently (ideally by 12 weeks gestation). It is the responsibility of the woman’s named consultant to inform the woman of the result if she is a carrier and organise partner screening.

All women should be offered haemoglobinopathy screening regardless of their gestation, acknowledging that those being screened later in pregnancy may have fewer management options available than those booking at an earlier gestation. 

Partner screening

All fathers who are offered screening should be provided with clear information in an appropriate format to help them make an informed choice about whether to take up any offer of screening.

https://www.stgeorges.nhs.uk/wp-content/uploads/2013/05/Tests_for_dads_leaflet11.pdf

Men are often reluctant to be screened as being a carrier (trait) is taboo in their culture. Even if men claim to have been tested before (especially if done abroad), it is advised to screen them again.

If accepted, it is the maternity services responsibility to arrange for the sample to be taken (either in the maternity setting or arranging for this to be taken elsewhere such as the father’s GP practice). 

Ensure that the sample is flagged as a ‘father screen’ being requested as part of the pregnancy screening programme for haemoglobinopathies. Make sure the woman’s details are included on the father’s request form so that couples can be identified.

The results of the maternal and father sample should be combined to give a risk assessment for that pregnancy and for appropriate counselling to be undertaken.

Information on the offer made and any subsequent father testing offered (and whether or not it is accepted) is recorded in SWHMR and relevant maternity systems.

High risk couples

Identified high risk couples should be offered genetic counselling with the option of subsequent prenatal diagnosis and availability to terminate affected pregnancies if requested.

Women, who wish to be counselled regarding chance on their result alone for whatever reason, should be informed that the sensitivity of the tests will be reduced because the father’s information is not available. 

Genetic counselling

To contact specialist haemoglobinopathy genetics counsellors:

Prenatal diagnosis

Couples at high risk of an affected pregnancy may chose to undergo invasive prenatal diagnosis. Chorionic villus sampling is performed from 10 weeks gestation and has an associated 2% procedural miscarriage risk. Amniocentesis can be performed from 15 weeks gestation (later result) but has a lower procedural miscarriage risk (1%). These procedures can be arranged in the usual way.

Couples with a previously affected child may chose to proceed directly to prenatal diagnosis, particularly if they would request termination of a further affected pregnancy.

Affected women

Partner (father) screening of women known to be affected by haemoglobinopathy disease should be offered screening at booking. 

Antenatal haemoglobinopathy screening will also detect women with relatively asymptomatic haemoglobinopathies which require additional care during pregnancy, such as HbSC disease. 

All women affected by a haemoglobinopathy disease (not trait) should be referred to a joint haematology obstetric clinic for their antenatal care.

Management of Sickle Cell Disease in Pregnancy, RCOG green-top guideline

Management of Beta Thalassaemia in Pregnancy, RCOG green-top guideline

Women with haemoglobinopathy trait

Partner (father) screening of women with known haemoglobinopathy trait should be offered at booking to avoid unnecessary delay.

Sixty women were identified as carriers for haemoglobinopathies in NHS GGC due to antenatal screening between 1st April and 30th September 2014 (Regional Audit of Sickle Cell and Thalassaemia Antenatal Screening, Jennifer Lewis 2014). 

Thalassaemia trait is assumed from patient family origin in combination with red blood cell indices. Screening in low prevalence areas, such as Scotland, are dependent on correctly completed Family Origin Questionnaires to identify at risk pregnancies.

Red cell parameters are affected by both iron deficiency and thalassaemia trait. Therefore these women should have ferritin levels tested to determine which women require iron supplementation. Additional iron is only required for pregnant women with a serum ferritin below 50. Screening of fathers should be offered without delaying for investigation of the women’s iron status.

Documentation

Each step on the patient screening pathway (Appendix) needs to be documented in the patient records.

Appendix 1: Antenatal screening pathway for sickle cell and thalassaemia

Appendix 2: Table of parental carrier state combinations

Appendix 3: Screening for haemoglobinopathies family origin questionnaire (FOQ)

Editorial Information

Last reviewed: 20/04/2017

Next review date: 01/04/2022

Author(s): Vicki Brace.

Approved By: Obstetrics Clinical Governance Group

Document Id: 408

References

NHS Scotland Screening Programmes – Pregnancy and Newborn Screening  NATIONAL  PROTOCOLS.  Programme: Antenatal haemoglobinopathy screening programme  Release: Version 1.0    Date: April 2015