Back to:
National

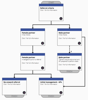
Referral from primary to secondary/tertiary care

Warning

The pathway is also available to view in PDF format.

 

Click on the image below to open the pathway:

Time to referral

Refer after 1 year of trying

  • 80% of couples in general population will conceive with 1 year of trying (NICE, 2017).

OR

Refer after 6 months of trying if any of the following apply:

 

Early/immediate referral

See NICE guideline 156

    • Blocked tubes
    • Same sex couples
    • Irregular/no periods      
    • Severe endometriosis
    • Male subfertility

Note: All couples must be in a stable relationship

 

Female partner – Initial checks (for same sex couples, partner who wishes to become pregnant)

If BMI >35 women to be given lifestyle advice and no onward referral

 

If age >45 no onward referral

 

Rubella status or MMR

  • Not all centres can test for susceptibility to rubella, with other health boards not allowing rubella testing. Location of vaccinations centres can also be an issue, hence the option to refer to vaccination centre if MMR status is unknown.

 

Cervical screening (smear) up to date and negative

 

Sterilisation (either partner, even if reversed)

  • If sterilised, NHS does not undertake reversal (sterilisation or vasectomy). Neither partner is eligible for NHS funded IVF/ICSI or donor insemination if undergone sterilisation (Section 7 NIG, 2016). Can self-fund at NHS Centre.

 

Male partner – Initial checks

Semen analysis (except Highlands and Islands – refer directly to tertiary care)

  • Semen analysis is required for both investigatory and treatment purposes. Referring a patient to a fertility consultation without a semen diagnostic test may waste clinician time and result in a repeated consultation.
  • Highland and Islands are the exception as GPs don’t have access to semen analysis until the patient attends Aberdeen.

 

Abnormal semen count and GP prepared to perform tests. (If abnormal semen count and GP not prepared to perform tests - refer directly)

If oligo (<5 million / ml) or azoospermia (OAT) repeat samples approximately 4 weeks apart.

Check US testes, prolactin, testosterone, (bloods to be taken between 8am and 11am) LH/FSH, cystic fibrosis, Y-microdeletion, karyotype.

  • Compared with the general population, infertile men have a 2.2 fold higher higher risk of cancer (Eisenberg et al., 2013)

 

Female partner - Investigations prior to referral (for same sex couples, partner who wishes to become pregnant)

All patients

  • Low vaginal swab/urine for chlamydia (within one year and in current relationship).

 

  • Thyroid Function Test within one year
    1. RCOG Subclinical hypothyroidism and antithyroid autoantibodies in women with subfertility or recurrent pregnancy loss. Scientific Impact Paper No. 70 June 2022 DOI: https://doi.org/10.1111/1471-0528.17187
    2. Practice Committee of the American Society for Reproductive Medicine. Subclinical hypothyroidism in the infertile female population: a guideline, Fertility and Sterility. Vol. 104, No. 3, p545-553, Sept 2015 DOI: https://doi.org/10.1016/j.fertnstert.2015.05.028

 

Women with regular cycles

Mid-luteal progesterone (7 days prior to expected period).

 

Women with irregular cycles (<21 to >35 days)

Day 1-5 (preferably, if has periods) FSH, LH, oestradiol, prolactin, androgen profile (testosterone, androstenedione, 17-OHP, DHEAS).

 

Initial management

Commence folic acid (0.4 or 5mg/day) and vitamin D (10mcg daily)

 

Advise sexual intercourse 2-3 days a week during the fertile period.

 

Advise both partners to quit smoking, E-cig, vaping (otherwise not eligible for NHS assisted conception), reduce alcohol intake (and quit recreational drugs, if applicable).

 

Initial information on NHS eligibility

  • To ensure patients at the earliest opportunity understand the eligibility criteria.

 

In referral letter include any concerns related to Welfare of the Child (e.g. alcoholic etc.)

  • Across various FSN working groups Welfare of the Child has been raised. It was felt it was important early during the referral process to determine if there were any concerns.

 

Confidentiality

GP’s should obtain consent (expressed or implied) from the patient’s partner if referring both the patient and partner. In the absence of this evidence the secondary/tertiary centre should obtain consent (expressed or implied) from the partner.

Three areas to be considered.

  • Public task

From a data protection perspective, sharing of patient data from primary to secondary or tertiary care to be carried out on the basis of public task rather than consent.

  • Common law duty of confidentiality

Details which are being shared are medical records of both partners, and so information which the non-attending partner would expect their GP to maintain in confidence and only share with permission, or for as otherwise understood, e.g. in the case of implied consent for information sharing for the purposes of direct care.

  • Implied consent

As noted above, implied consent is often used to override the common law duty of confidentiality in connection with information sharing for the purposes of providing direct care. It is possible that the partner who has not attended the GP appointment does not know that they are being referred, on the back of a GP appointment with their partner, to the National Fertility Service, it is difficult to imply consent to the information sharing.

 

FSN seminar - Referral pathway

Editorial Information

Last reviewed: 31/08/2024

Next review date: 31/08/2025

Author(s): Fertility Scotland Network.